- はじめに|施策を打っても数字が動かない本当の理由
- あなたのビジネスはどこでつまずいているのか|6つの根本原因診断
- 根本原因1:PMF未達なのに集客・営業投資を先行している|最も致命的な間違い
- 根本原因2:Who(ターゲット)が曖昧・広すぎる|「誰でも」は「誰にも」刺さらない
- 根本原因3:What(提供価値・独自性)が定義されていない|特に独自性が致命的
- 根本原因4:事業KGIからマーケ・セールスKPIへの逆算ができていない
- 根本原因5:売上構成要素のボトルネックを特定できていない
- 根本原因6:How(施策)の量・質・優先度・PDCAが不足している
- 実践ロードマップ|明日から3ヶ月で何をするか
- まとめ|今日から始める3つのアクション
はじめに|施策を打っても数字が動かない本当の理由
「広告費を2倍にしたのに、問い合わせは1.2倍しか増えない」 「営業メンバーを増やしたのに、受注数が比例して増えない」 「新機能をリリースしても、解約率が下がらない」
あなたは今、こんな状況に直面していませんか?
マーケティングや営業の現場では、日々さまざまな施策を実行しています。SEO対策、Web広告、コンテンツマーケティング、展示会、テレアポ、インサイドセールス――やるべきことは山ほどあり、実際に実行もしている。それなのに、なぜか事業の目標達成が見えてこない。
実は、この状況に共通する本質的な問題があります。それは、「施策の量や質」以前の、もっと根本的なところに原因があるということです。
例えば、こんな企業を見たことはありませんか?
- スタートアップA社:「まだ顧客が本当に価値を感じているか分からないけど、とりあえず広告出稿して認知を取ろう」
- SaaS企業B社:「ターゲットは中小企業全般。1名〜1000名の企業ならどこでも使えるはず」
- 製造業C社:「競合との違い? うちは品質が良いです。あと、価格もまあまあ安いです」
- EC企業D社:「年間売上目標は1億円。えっと、だから...月間何件受注すればいいんだっけ?」
これらは全て、根本的な戦略が不明確なまま、施策だけを実行している状態です。そして、残念ながらこうした企業は決して珍しくありません。
本記事では、「施策を打っても目標達成が見えない」という状況を生み出す6つの根本原因を特定し、それぞれに対する具体的な診断方法と改善ステップを解説します。
| 根本原因 | 典型的な症状 | ビジネスへの致命的影響 |
|---|---|---|
| 1. PMF未達での投資先行 | 顧客の反応が薄いのに広告を増やす | 投資対効果が極端に悪化、資金が尽きる |
| 2. Whoが曖昧・広すぎる | 「誰でも使える」がターゲット | リソース分散、誰にも刺さらない |
| 3. Whatの独自性が不明確 | 「なぜうちを選ぶのか」が説明できない | 価格競争に巻き込まれる |
| 4. KGIからKPIへの逆算不足 | 目標売上に対して非現実的なKPIになっている、何をすべきか分からない | 的外れな施策に時間を浪費 |
| 5. ボトルネック特定の欠如 | どこを改善すべきか優先順位がない | 効果の薄い施策に投資してしまう |
| 6. Howの量・質・PDCA不足 | 施策が少ない、施策を適切に回すスキルがない、施策をやりっぱなし | 改善サイクルが回らない |
この記事を読み終える頃には、あなたは自社がどの根本原因に該当するのかを診断でき、明日から何をすべきかが明確になっているはずです。
それでは、まず現状を正確に診断するところから始めましょう。
あなたのビジネスはどこでつまずいているのか|6つの根本原因診断
まず、あなたのビジネスが6つの根本原因のうち、どれに該当するのかを診断しましょう。以下のチェックリストに正直に答えてください。
診断チェックリスト
| No | 診断質問 | はい | いいえ | 該当する根本原因 |
|---|---|---|---|---|
| 1 | 既存顧客の継続率が80%未満、もしくはNPS(推奨度)がマイナスである | ☐ | ☐ | PMF未達 |
| 2 | 「なぜこの商品を使い続けるのか」を既存顧客に聞いても、明確な答えが返ってこない | ☐ | ☐ | PMF未達 |
| 3 | 広告やセールスで獲得したリードの平均商談化率が20%未満である | ☐ | ☐ | PMF未達 or Who曖昧 |
| 4 | ターゲットを「中小企業」「30-40代」など広いカテゴリーでしか定義していない | ☐ | ☐ | Who曖昧 |
| 5 | ターゲットの具体的な「困りごと」「使用シーン」を5W1Hで説明できない | ☐ | ☐ | Who曖昧 |
| 6 | 競合と比較して「なぜうちを選ぶのか」の独自性を挙げられない | ☐ | ☐ | What不明確 |
| 7 | 価格以外の差別化要素がない、もしくは「高品質」などの抽象的な表現しか使えない | ☐ | ☐ | What不明確 |
| 8 | 年間目標売上に対して、月間のリード・商談・受注の目標が非現実的 | ☐ | ☐ | KPI逆算不足 |
| 9 | 「認知率」「配荷率」「購入率」などの要素のうち、どこがボトルネックか分からない | ☐ | ☐ | ボトルネック不明 |
| 10 | 月間の新規施策が3つ未満、もしくは施策の効果測定をしていない | ☐ | ☐ | How不足 |
| 11 | 施策の実行記録やPDCAログが残っていない | ☐ | ☐ | How不足 |
| 12 | マーケと営業で週次のデータレビューミーティングがない | ☐ | ☐ | How不足 |
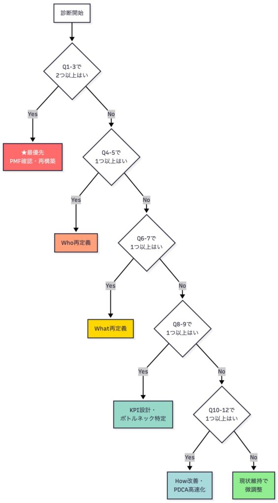
診断結果の見方:

| 該当パターン | 緊急度 | 取り組むべき順序 |
|---|---|---|
| Q1-3で2つ以上「はい」 | ★★★緊急 | まずPMF確認。達成までマーケ投資は最小限に |
| Q4-5で1つ以上「はい」 | ★★高 | Who再定義→Whatの磨き込み |
| Q6-7で1つ以上「はい」 | ★★高 | What再定義→独自性の明確化 |
| Q8-9で1つ以上「はい」 | ★中 | KPI逆算とボトルネック特定 |
| Q10-12で1つ以上「はい」 | ★中 | How改善とPDCA体制構築 |
| 全て「いいえ」 | 低 | 現状の精度を上げる微調整 |
ここから先は、あなたの診断結果に応じて、該当するセクションから読み進めてください。ただし、PMF未達の可能性がある場合は、必ず次のセクションから読んでください。
根本原因1:PMF未達なのに集客・営業投資を先行している|最も致命的な間違い
PMF(プロダクトマーケットフィット)とは何か
PMFとは、「正しい顧客に、正しい価値を、正しい方法で届けている状態」のことです。もっと端的に言えば、「顧客が本当に価値を感じて、お金を払い続け、他人に勧めたくなる状態」です。
多くの企業が犯す最大の過ちは、PMFを達成する前に、大規模な集客や営業投資を始めてしまうことです。これは、穴の開いたバケツに水を注ぎ続けるようなものです。

PMF達成度の診断方法
以下の指標で、あなたのビジネスのPMF達成度を診断してください。
| 指標 | PMF達成の基準 | あなたのビジネス | 判定 |
|---|---|---|---|
| リテンション率 (継続率) | BtoB SaaSなら月次90%以上 BtoCサブスクなら80%以上 | %/月 | ☐達成 ☐未達 |
| NPS (推奨者スコア) | +30以上 (推奨者%-批判者%) | ☐達成 ☐未達 | |
| オーガニック成長率 | 新規の20%以上が紹介・口コミ経由 | % | ☐達成 ☐未達 |
| 顧客の言語化能力 | 「なぜ使うのか」を顧客が明確に説明できる | ☐できる ☐できない | ☐達成 ☐未達 |
| 解約理由 | 「機能不足」ではなく「予算」「使わなくなった」が主 | 主な理由: | ☐達成 ☐未達 |
判定:
- 5つ中4つ以上達成:PMF達成済み。次のステップへ
- 5つ中2-3つ達成:PMF途上。改善しながら慎重に投資
- 5つ中0-1つ達成:PMF未達。投資を止めて、PMF確立に集中
PMF未達なのに投資している企業の典型パターン
パターン1:「まず認知を取らないと」という罠
| 状況 | 間違った判断 | 正しいアプローチ |
|---|---|---|
| 既存顧客50社の継続率60%、NPS-10 | 「顧客が少ないから価値が見えないだけ。広告で1000社に増やそう」 | 「まず50社が本当に価値を感じる状態を作る。継続率90%を目指す」 |
パターン2:「営業を増やせば売れるはず」という誤解
| 状況 | 間違った判断 | 正しいアプローチ |
|---|---|---|
| 商談化率15%、成約率10% | 「営業メンバーを5名→10名に増やして、商談数を2倍にする」 | 「なぜ85%が商談化しないのか原因を特定。PMFを磨いてから拡大」 |
パターン3:「機能を増やせば解約が減る」という勘違い
| 状況 | 間違った判断 | 正しいアプローチ |
|---|---|---|
| 解約理由「使いこなせない」「効果が見えない」 | 「機能が足りないのだ。開発チームを増やしてロードマップを加速」 | 「既存機能で顧客が成功する体験を設計。オンボーディング改善」 |
PMF確立のための4ステップ
ステップ1:既存顧客の深掘りインタビュー(1-2週間)
| 質問項目 | 目的 | 良い回答の例 | 危険な回答の例 |
|---|---|---|---|
| 導入前、どんな課題がありましたか? | JOBの特定 | 「営業データがバラバラで、受注予測が全く立たなかった」 | 「特に困ってなかったけど、安かったので」 |
| 代替手段は何を検討しましたか? | 競合理解 | 「Salesforce、HubSpot、Excelの3つ」 | 「特に何も」 |
| なぜ弊社を選びましたか? | 独自性の発見 | 「中小企業でも使いこなせるUI。導入支援が手厚い」 | 「たまたま営業が来たから」 |
| 使い続ける理由は何ですか? | 提供価値の確認 | 「受注予測の精度が上がり、在庫ロスが30%減った」 | 「特にないけど、まあ使ってます」 |
| 他の人に勧めますか?なぜ? | NPS深掘り | 「絶対勧める。同じ課題を持つ人が多いから」 | 「うーん、人による」 |
実施方法:
- 対象:既存顧客の中で、最も長く使っている上位10社
- 方法:1社あたり30-60分のZoomインタビュー
- 実施者:経営層またはプロダクト責任者が直接行う
ステップ2:理想的な顧客像(ICP)の特定(3-5日)
インタビュー結果から、「最も価値を感じている顧客」の共通点を抽出します。
| 分析項目 | 抽出方法 | アウトプット例 |
|---|---|---|
| 属性の共通点 | 継続率90%以上の顧客の属性を並べる | 「従業員30-100名、営業部門5-15名、SFA未導入または不満あり」 |
| 課題の共通点 | インタビューの「導入前の課題」を整理 | 「Excelでの営業管理に限界。受注予測が経験と勘。情報共有できない」 |
| 成功パターンの共通点 | 「なぜ使い続けるか」の回答を分類 | 「導入3ヶ月で受注予測の精度向上を実感。商談データの蓄積で営業ノウハウが共有できた」 |
ステップ3:プロダクトの価値を再定義(1週間)
| 再定義項目 | 現状(悪い例) | 改善後(良い例) |
|---|---|---|
| Who | 「中小企業の営業部門」 | 「従業員30-100名で、Excelでの営業管理に限界を感じている営業マネージャー」 |
| JOB | 「営業管理の効率化」 | 「属人化した営業ノウハウを組織の資産にして、受注予測精度を上げたい」 |
| 提供価値 | 「使いやすいSFA」 | 「3ヶ月で受注予測精度30%向上。営業の暗黙知を可視化・共有できる」 |
| 独自性 | 「中小企業向け」 | 「中小企業でも使いこなせるシンプルなUI。専属の導入支援担当が伴走」 |
ステップ4:PMF検証と改善(継続的)
| 検証指標 | 測定頻度 | 目標値 | 達成したら次のアクション |
|---|---|---|---|
| リテンション率 | 月次 | 90%以上 | 既存顧客の成功事例を言語化 |
| NPS | 四半期 | +30以上 | 推奨者に紹介プログラムを提案 |
| オンボーディング完了率 | 週次 | 80%以上 | オンボーディングプロセスを標準化 |
| Time to Value | 月次 | 初回価値実感まで30日以内 | 価値実感までの期間を短縮する施策 |
PMF達成前と達成後のマーケ・営業戦略の違い
| 項目 | PMF達成前 | PMF達成後 |
|---|---|---|
| 集客投資 | 最小限(月10-30万円程度) | 積極的(ROI見ながら拡大) |
| ターゲット | ICP(理想的顧客)のみ | ICPから周辺セグメントへ拡大 |
| KPI | 継続率、NPS、顧客の成功指標 | 新規獲得数、MRR成長率 |
| 営業体制 | 創業者・PMが直接対応 | 営業チーム拡大 |
| セールス手法 | コンサルティング型、丁寧にフィット確認 | 標準化されたセールスプロセス |
| 優先順位 | 既存顧客の成功>新規獲得 | 新規獲得=既存顧客の成功 |
重要な原則:
PMF達成前に大規模投資をすると、「間違った顧客」に「間違った価値」を売り込むことになり、資金と時間を浪費します。まず10-50社に深く刺さる状態を作り、そこから拡大しましょう。
根本原因2:Who(ターゲット)が曖昧・広すぎる|「誰でも」は「誰にも」刺さらない
PMFの確認が終わったら(もしくはPMFが達成できている場合)、次に見るべきはWho、つまりターゲット定義です。
「ターゲットが広い」ことの3つの致命的デメリット
| デメリット | 具体的な影響 | ビジネスへの損失 |
|---|---|---|
| リソースの分散 | あらゆるセグメントに対応しようとして、全てが中途半端になる | マーケ予算の60%以上が無駄に。誰の心にも響かない |
| メッセージの希薄化 | 万人向けのメッセージは、特定の誰かの課題に刺さらない | 広告のCTR、CVRが業界平均の1/3以下 |
| 競合との差別化不全 | 「誰にでも」は競合も同じ。価格競争に巻き込まれる | 利益率が年々低下。値引き前提の商談に |
Whoが曖昧な企業の典型的パターン
| パターン | 曖昧な定義の例 | なぜ問題なのか | 正しい定義の例 |
|---|---|---|---|
| デモグラ頼み | 「30-40代の会社員」 | 同じ年代でも課題は全く違う。響くメッセージも違う | 「35-42歳、営業マネージャー、5-10名のチームを管理、Excelでの進捗管理に限界を感じている」 |
| 業界だけ指定 | 「製造業向け」 | 製造業の中でも規模・課題・予算が千差万別 | 「従業員100-500名の部品メーカー、多品種少量生産、在庫最適化が課題」 |
| 売上規模だけ | 「年商10-50億円の企業」 | 売上規模が同じでも、組織構造や意思決定プロセスは全く違う | 「年商20-40億円、社長が営業出身、DX推進室が立ち上がったばかり、予算権限は社長」 |
Whoを明確にする3ステップ
ステップ1:既存顧客のセグメント分析(2-3日)
既存顧客を継続率・LTV・NPS別に分類し、「最も価値を感じている顧客」の共通点を見つけます。
| 顧客セグメント | 継続率 | LTV | NPS | 特徴・共通点 | このセグメントへの注力度 |
|---|---|---|---|---|---|
| セグメントA | 95% | 150万円 | +50 | ★★★最優先 | |
| セグメントB | 80% | 80万円 | +20 | ★★次点 | |
| セグメントC | 60% | 40万円 | -10 | ★避けるべき |
分析のポイント:
- 継続率90%以上、LTVが高い、NPSが+30以上のセグメントを「ICP(Ideal Customer Profile)」として定義
- 逆に、継続率が低い、LTVが小さい、NPSが低いセグメントは「避けるべき顧客」として認識
ステップ2:ICPの詳細ペルソナ作成(3-5日)
セグメントAの顧客5-10社にインタビューし、以下を明確にします。
| 項目 | 質問例 | 記入欄 |
|---|---|---|
| 基本属性 | 会社規模・業種・売上・従業員数・役職・部署・決裁権 | |
| 現状の課題(きっかけ) | どんな状況で、どんな課題を感じましたか? | |
| 本質的な欲求 | その課題を解決して、どうなりたいですか? | |
| 課題解決の障壁(抑圧) | その欲求を実現する上で、何が障害になっていましたか? | |
| 理想の状態(報酬) | 課題が解決されたら、どんな良いことがありますか? | |
| 情報収集行動 | どこで情報を集めますか?(メディア、イベント、人) | |
| 意思決定プロセス | 誰が、どんな基準で、どれくらいの期間で決めますか? |
実例:HubSpotのICPペルソナ
| 項目 | 内容 |
|---|---|
| 基本属性 | 従業員50-200名、BtoB SaaS、マーケティング責任者、予算権限あり |
| 課題 | マーケと営業のデータがバラバラ。リード獲得しても営業が追えていない |
| 欲求 | マーケから営業までのデータを一元化して、ROIを可視化したい |
| 障壁 | Salesforceは高額で複雑。Excel管理は限界。社内にITリソースがない |
| 報酬 | マーケROIが見えて投資判断できる。営業が適切にフォローして成約率UP |
| 情報収集 | Google検索、業界カンファレンス、LinkedInのコンテンツ |
| 意思決定 | マーケ責任者が提案→社長承認。2-3ヶ月で決定 |
ステップ3:ターゲットの優先順位付け(1-2日)
複数のセグメントがある場合、優先順位を明確にします。
| 評価軸 | セグメントA | セグメントB | セグメントC |
|---|---|---|---|
| 市場規模(TAM) | 5,000社 | 20,000社 | 50,000社 |
| 到達可能性 | 高(業界メディアで接触可) | 中 | 低 |
| 購買力・予算 | 年間100-200万円 | 50-80万円 | 20-30万円 |
| 競合の強さ | 中(1-2社が強い) | 高(5社以上) | 低 |
| 自社の独自性フィット | 高(明確な差別化) | 中 | 低 |
| LTV | 150万円 | 80万円 | 40万円 |
| 獲得コスト(CAC) | 30万円 | 25万円 | 15万円 |
| LTV/CAC比率 | 5.0 | 3.2 | 2.7 |
| 総合評価 | ★★★ | ★★ | ★ |
優先順位の決定ルール:
- LTV/CAC比率が3.0以上
- 市場規模が十分にある(最低1,000社以上)
- 自社の独自性がフィットする
- この3つを満たすセグメントから優先的に攻める
Who明確化のビフォー・アフター
| Before(曖昧) | After(明確) |
|---|---|
| 「中小企業全般」 | 「従業員30-100名、営業部門5-15名、SFA未導入または不満、受注予測の精度に課題」 |
| 「健康意識の高い30-40代女性」 | 「35-45歳、フルタイム勤務、2人の子育て中、朝の時間がなく栄養バランスが心配」 |
ポイントは、ターゲットのJOBです。属性情報だけではなく、抱えているJOBが何かを特定することで、それが訴求メッセージになります。
重要な原則:
Whoを絞ると、短期的には市場が小さく見えます。しかし、「狭く深く」刺さることで、継続率・NPS・紹介率が上がり、結果的に成長速度が上がります。「狭めて売るのではなく、広げて各セグメントの優先順位をつけて売る」ことが重要です。
根本原因3:What(提供価値・独自性)が定義されていない|特に独自性が致命的
Whoが明確になったら、次はWhat、つまり「何を提供するのか」を定義します。特に重要なのが独自性(POD: Point of Difference)です。
なぜ独自性がないと致命的なのか
| 独自性がない状態 | 起こること | ビジネスへの影響 |
|---|---|---|
| 競合と同じ機能を並べるだけ | 顧客は「どれも同じ」と感じる | 価格でしか比較されない→値引き競争 |
| 「高品質」「使いやすい」などの抽象表現 | 具体的な差がわからない | 「とりあえず有名な方」が選ばれる |
| 顧客が独自性を説明できない | 「なぜうちを選んだ?」→「たまたま」 | 紹介が起きない、リテンションが低い |
独自性がない企業の典型的パターン
| パターン | 具体例 | なぜダメなのか | 改善の方向性 |
|---|---|---|---|
| 機能の羅列 | 「在庫管理・発注管理・売上分析ができます」 | 競合も同じことが言える | 「誰の、どんな課題を、どう独自に解決するか」を語る |
| 抽象的な形容詞 | 「高品質」「使いやすい」「安心」 | 具体性がなく、検証もできない | 数値化・具体化「導入3ヶ月で在庫ロス30%削減」 |
| 全部盛り | 「あらゆる業種、あらゆる規模に対応」 | 誰にも刺さらない | 特定の誰かに深く刺さる価値を定義 |
| 価格のみ | 「業界最安値」 | 価格競争に巻き込まれる。利益が出ない | 価格以外の価値を明確にする |
Whatを明確にする3ステップ
ステップ1:顧客が感じている価値を言語化(1週間)
既存顧客に「なぜ使い続けるのか」「何が良いのか」をインタビューし、顧客の言葉で価値を抽出します。
| 質問 | 顧客の回答例 | そこから抽出される価値 |
|---|---|---|
| なぜ使い続けていますか? | 「営業メンバーの行動が見える化されて、マネジメントが楽になった」 | 営業活動の可視化→マネジメント工数削減 |
| 導入前と比べて何が変わりましたか? | 「受注予測の精度が上がって、在庫の過不足がなくなった」 | 受注予測精度向上→在庫最適化 |
| 競合と比較してどうですか? | 「Salesforceは複雑すぎて使いこなせなかった。これは3日で立ち上がった」 | 短期導入(3日)、使いこなしやすさ |
| 他の人に勧めるなら、何と言いますか? | 「中小企業でITリソースがなくても、すぐ使えるSFA」 | 中小企業向け、ITリソース不要 |
ステップ2:POP/POD/POFで価値を整理(2-3日)
POP・POD・POFのフレームワークを使って整理します。
| 要素 | 意味 | あなたのビジネス |
|---|---|---|
| POP (Point of Parity) | 競合と同等に満たすべき基本要件。これがないと土俵に上がれない | |
| POD (Point of Difference) | 競合との差別化要素。顧客が「だからこれを選ぶ」と言える独自性 | |
| POF (Point of Frame) | 競合の枠組みを変える。そもそもの比較軸をずらす |
実例:マツモトキヨシのPOP/POD/POF
| 要素 | 内容 |
|---|---|
| POP | 豊富な品揃え、適正価格、清潔な店舗、便利な立地 |
| POD | ・都市部駅近の高密度出店 ・美容専門スタッフ「ビューティーアドバイザー」の配置 ・PB商品「matsukiyo」の高品質・低価格 ・インバウンド対応(多言語・免税) |
| POF | 「ドラッグストア=郊外」の常識を覆し、「都市型ドラッグストア=便利×美容」という新カテゴリを創出 |
ステップ3:独自性の検証と磨き込み(1-2週間)
定義した独自性が本当に差別化になっているかを検証します。
| 検証方法 | 手順 | 合格基準 |
|---|---|---|
| 競合比較 | 競合3社のWebサイト・資料を見て、同じことを言っているか確認 | 競合が言っていないことが2つ以上ある |
| 顧客確認 | 既存顧客5社に「競合と比較してどこが違う?」と聞く | 3社以上が同じ独自性を挙げる |
| トレードオフ確認 | その独自性を実現するために、何かを犠牲にしているか | 明確なトレードオフがある |
独自性の良い例・悪い例
| 悪い例(差別化にならない) | なぜダメか | 良い例(真の差別化) | なぜ良いか |
|---|---|---|---|
| 「高品質な素材を使用」 | 抽象的、検証不可、競合も言える | 「有機JAS認証農家と直接契約。農薬使用量を記録し、QRコードで確認可能」 | 具体的、検証可能、競合が真似しにくい |
| 「お客様第一主義」 | 精神論、全社が言える | 「24時間以内の問い合わせ対応保証。返信が遅れたら次月利用料50%オフ」 | 具体的コミット、リスクを取っている |
| 「最新のAI技術を活用」 | 手段の説明、顧客にメリット不明 | 「AI分析により、発注業務を週10時間→30分に短縮。過剰在庫を平均35%削減」 | 顧客のメリットが明確、数値で検証可能 |
Whatの3要素を統合する
| 要素 | 内容 |
|---|---|
| 便益(Benefit) | 顧客が得られる具体的な価値・プラスの状態 |
| 独自性(POD) | 競合や代替手段にない、唯一無二の要素 |
| 根拠(RTB: Reason To Believe) | 便益と独自性が実現できる理由・証拠 |
統合例:Duolingoの場合
| 要素 | 内容 |
|---|---|
| 便益 | 「隙間時間を有効活用して、効率的に外国語を学習できる」 |
| 独自性 | 「1レッスン10分、ゲーム感覚で続けられる。AIによるパーソナライズ学習」 |
| RTB | 「科学的な学習メソッド、3億人のユーザー実績、AIチューター機能」 |
これを一文で表現すると:
「科学的メソッドに基づき、1レッスン10分のゲーム感覚で、忙しいあなたでも外国語を効率的に習得できる」
重要な原則:
独自性は「競合が言っていないこと」ではなく、「競合が真似できない/真似したくないこと」です。そのためには、何かを犠牲にする(トレードオフを取る)必要があります。例:スターバックスは「安さ」を犠牲にして「サードプレイス体験」を独自性にしました。
根本原因4:事業KGIからマーケ・セールスKPIへの逆算ができていない
Who/Whatが明確になったら、それを「数字」に落とし込みます。多くの企業は、「年間売上1億円」という目標はあっても、「そのために月間何をすべきか」「現実的なKPIの設定」が明確ではありません。
KPI逆算ができていない企業の症状
| 症状 | 具体例 | なぜ問題なのか |
|---|---|---|
| 目標が曖昧 | 「頑張って売上を増やそう」 | 何をどれくらいやればいいか分からない |
| KPIが現実的でない | 「月間リード1000件必要」→実際は50件しか取れない | 達成不可能な目標でモチベーション低下 |
| KGIとKPIが断絶 | 売上目標1億円あるのに、マーケKPIはリード数のみ | 売上につながるか分からない指標を追っている |
KGI→KPI逆算の3ステップ
ステップ1:売上目標を分解する(1日)
年間売上目標から、必要な受注件数を逆算します。
| 項目 | 計算式 | 記入欄 |
|---|---|---|
| 年間売上目標(KGI) | 円 | |
| 1件あたり平均受注額 | 円 | |
| 必要な年間受注件数 | 年間売上目標÷平均受注額 | 件/年 |
| 必要な月間受注件数 | 年間受注件数÷12 | 件/月 |
ステップ2:ファネルを遡って必要数を算出(1日)
受注件数から、商談数→リード数と遡ります。

| 指標 | 現状の数値 | 計算 | 必要な月間数 |
|---|---|---|---|
| 月間受注件数 | ステップ1の結果 | 件 | |
| 成約率 | % | 過去3ヶ月の平均 | |
| 必要な月間商談数 | 受注件数÷成約率 | 件 | |
| 商談化率 | % | 過去3ヶ月の平均 | |
| 必要な月間リード数 | 商談数÷商談化率 | 件 | |
| リード獲得単価(CPL) | 円 | 過去3ヶ月の平均 | |
| 必要なマーケ予算 | リード数×CPL | 円 |
実例計算:
| 項目 | 数値 |
|---|---|
| 年間売上目標 | 1億円 |
| 平均受注額 | 100万円 |
| 必要な年間受注 | 100件 |
| 必要な月間受注 | 8.3件 ≒ 9件 |
| 成約率 | 20% |
| 必要な月間商談 | 9件÷20% = 45件 |
| 商談化率 | 30% |
| 必要な月間リード | 45件÷30% = 150件 |
| CPL | 2万円 |
| 必要なマーケ予算 | 150件×2万円 = 300万円/月 |
ステップ3:現実性の検証と調整(1-2日)
算出した数値が現実的かを検証します。
| 検証項目 | 質問 | 判定 | 調整案 |
|---|---|---|---|
| リード獲得数 | 月間150件のリードを本当に獲得できるか? | ☐Yes ☐No | |
| マーケ予算 | 月間300万円の予算は確保できるか?その内訳は? | ☐Yes ☐No | |
| 営業リソース | 月間45件の商談を回せる営業人員がいるか? | ☐Yes ☐No | |
| 成約率 | 20%の成約率は維持できるか? | ☐Yes ☐No |
Noがある場合の調整方法:
| ボトルネック | 調整方法 | 調整後の計画例 |
|---|---|---|
| リード獲得数が不足 | ・CPLを下げる施策(SEO、コンテンツ強化) ・商談化率を上げる(リードの質向上) ・売上目標を下方修正 | CPL 2万円→1.5万円に改善 必要予算 300万円→225万円 |
| マーケ予算が不足 | ・低コストチャネル活用(SEO、紹介) ・平均受注額を上げる(アップセル) ・売上目標を調整 | 紹介プログラム導入で、リードの30%を紹介経由に CPL 2万円→1.4万円(平均) |
| 営業リソース不足 | ・営業採用 ・成約率を上げる(提案力強化) ・営業プロセス効率化 | 成約率 20%→25%に改善 必要商談数 45件→36件 |
KPIツリーの構築
逆算したKPIを、組織全体で追えるKPIツリーにします。

| KPI階層 | 指標 | 目標値 | 担当 | 測定頻度 |
|---|---|---|---|---|
| KGI | 年間売上 | 1億円 | 経営層 | 月次 |
| 1次KPI | 月間受注件数 | 9件 | セールス責任者 | 週次 |
| 1次KPI | 平均受注額 | 100万円 | セールス責任者 | 月次 |
| 2次KPI | 月間商談件数 | 45件 | マーケ・セールス | 週次 |
| 2次KPI | 成約率 | 20% | セールス | 週次 |
| 3次KPI | 月間リード数 | 150件 | マーケティング | 週次 |
| 3次KPI | 商談化率 | 30% | インサイドセールス | 週次 |
| 4次KPI | 広告リード | 70件 | マーケティング | 週次 |
| 4次KPI | SEOリード | 50件 | マーケティング | 週次 |
| 4次KPI | 紹介リード | 30件 | CS・セールス | 月次 |
重要な原則:
KPIは「測定のための測定」ではなく、「目標達成のための羅針盤」です。測れないものは改善できません。そして、全員が同じKPIを見て、同じゴールに向かうことが組織の力を最大化します。
根本原因5:売上構成要素のボトルネックを特定できていない
KPIが設定できたら、次は「どこを改善すれば最も効果的か」を特定します。これが売上構成要素の分解とボトルネック特定です。
売上9要素分解
下記のような粒度まで分解された方程式を使います。
売上 = 人口 × 認知率 × 配荷率 × 過去購入率 × エボークトセット率 × 年間購入率 × 購入個数 × 購入頻度 × 購入単価
| 要素 | 定義 | 改善難易度 | 改善効果 | あなたのビジネスの現状値 |
|---|---|---|---|---|
| 1.人口 | 潜在顧客総数(TAM) | 高(市場を変える) | 大(新市場開拓) | |
| 2.認知率 | ターゲット市場で知っている人の割合 | 高(費用大) | 大 | % |
| 3.配荷率 | 商品が手に入る割合 | 中 | 中 | % |
| 4.過去購入率 | カテゴリーを買ったことがある人の割合 | 高 | 中 | % |
| 5.エボークトセット率 | 購買検討時の選択肢に入る確率 | 中(最重要) | 大 | % |
| 6.年間購入率 | 実際に購入する確率 | 低 | 中 | % |
| 7.購入個数 | 1回あたりの購入個数 | 低 | 小 | 個 |
| 8.購入頻度 | 年間購入回数 | 低 | 小 | 回/年 |
| 9.購入単価 | 1回の平均支払額 | 低 | 中 | 円 |
ボトルネック特定の3ステップ
ステップ1:各要素の現状値を把握する(3-5日)
正確な数値が分からない場合は、推定値でも構いません。
数値把握の方法:
| 要素 | 調査方法 | 情報源 |
|---|---|---|
| 人口 | 統計データ、業界レポート | 総務省統計、業界団体、矢野経済研究所 |
| 認知率 | アンケート調査、検索ボリューム | Googleトレンド、自社調査(n=100-300) |
| 配荷率 | 販売チャネル数÷全チャネル数 | 自社データ |
| 過去購入率 | 既存顧客アンケート | 「以前使っていたものは?」を聞く |
| エボークトセット率 | 既存顧客アンケート | 「検討した選択肢は?」を聞く |
| 年間購入率 | CRM/SFAデータ | 商談化率×成約率 |
| 購入個数・頻度・単価 | 受注データ | 自社データ分析 |
ステップ2:業界平均・競合と比較する(1-2日)
| 要素 | 自社 | 業界平均 | 競合A | 差分 | 改善余地 |
|---|---|---|---|---|---|
| 認知率 | 15% | 40% | 60% | -25pt | ★★★大 |
| 配荷率 | 30% | 50% | 70% | -20pt | ★★中 |
| エボークトセット率 | 10% | 25% | 40% | -15pt | ★★★大 |
| 年間購入率 | 15% | 18% | 20% | -3pt | ★小 |
| 購入単価 | 8万円 | 10万円 | 12万円 | -2万円 | ★中 |
ステップ3:インパクト×実現可能性でボトルネックを特定(1日)
| 要素 | 改善余地 | 改善インパクト | 改善コスト | 実現可能性 | 優先度 |
|---|---|---|---|---|---|
| 認知率 | 15%→30% | 売上2倍 | 高(広告費大) | 中 | B |
| 配荷率 | 30%→50% | 売上1.7倍 | 中(営業強化) | 高 | A |
| エボークトセット率 | 10%→20% | 売上2倍 | 中(ブランディング) | 中 | A★ |
| 購入単価 | 8万→10万円 | 売上1.25倍 | 低(価格改定) | 高 | A |
優先度判定マトリクス:
| インパクト/コスト | 低コスト | 中コスト | 高コスト |
|---|---|---|---|
| 高インパクト | A★最優先 | A優先 | B慎重判断 |
| 中インパクト | A優先 | B | C |
| 低インパクト | B | C | D後回し |
ボトルネック改善の実例
実例:飲料メーカーの事例(森岡毅氏の著書より)
| 要素 | 施策前 | 施策 | 施策後(6ヶ月) | 改善率 |
|---|---|---|---|---|
| 認知率 | 30% | TVCM、SNS広告 | 50% | +67% |
| 配荷率 | 60% | 主要小売チェーンへ営業強化 | 80% | +33% |
| エボークトセット率 | 20% | パッケージ刷新、便益訴求強化 | 35% | +75% |
| 売上 | 基準値 | 複合施策 | 約2倍 | +100% |
ポイント:
- 3つの要素を同時に改善することで、掛け算の効果で売上が2倍に
- 特にエボークトセット率(選ばれる確率)の改善が最重要
あなたのビジネスの改善計画
| ボトルネック要素 | 現状 | 3ヶ月目標 | 具体的施策 | 予算 | 担当 |
|---|---|---|---|---|---|
重要な原則:
全ての要素を同時に改善しようとすると、リソースが分散します。ボトルネックを2-3個に絞り、集中的に改善しましょう。特に「エボークトセット率(選ばれる確率)」は、Who/Whatの明確化と直結する最重要指標です。
根本原因6:How(施策)の量・質・優先度・PDCAが不足している
ここまでで、戦略(Who/What)と数字(KPI/ボトルネック)が明確になりました。最後は実行、つまりHowの改善です。
How不足の4つのパターン
| パターン | 具体的な症状 | 原因 | 改善方法 |
|---|---|---|---|
| 量の不足 | 月に1-2施策しか実行していない | リソース不足、完璧主義 | 小さく始める。月最低5施策を目標 |
| 質の不足 | やりっぱなしで効果測定していない | 測定の仕組みがない | KPI設定を施策実行の必須条件に |
| 優先度の不明確 | 効果の薄い施策に時間を使っている | ボトルネック特定ができていない | 前セクションのボトルネック分析を実施 |
| PDCAの欠如 | 同じ失敗を繰り返している | 振り返りの仕組みがない | 週次レビューを必須化 |
How改善の4ステップ
ステップ1:施策の量を増やす(即開始)
| 施策カテゴリ | 月間目標数 | 実施例 |
|---|---|---|
| 集客施策 | 3-5個 | ・新しいキーワードでSEO記事 ・LinkedInで事例投稿 ・ウェビナー開催 |
| 育成施策 | 2-3個 | ・メールシーケンス改善 ・ホワイトペーパー作成 ・リターゲティング広告 |
| 商談化施策 | 2-3個 | ・初回対応スクリプト改善 ・デモ資料刷新 ・商談前アンケート実施 |
| 成約施策 | 1-2個 | ・提案書フォーマット改善 ・クロージング話法見直し ・導入事例作成 |
重要:
- 大掛かりな施策ではなく、1-2週間で検証できる小さな施策を量産する
- 「完璧になってから」ではなく、「60%の完成度で実行」する
ステップ2:施策の質を高める(施策実行前に設定)
| 設定項目 | 記入欄 |
|---|---|
| 施策名 | |
| 目的(なぜやるのか) | |
| 仮説(こうすればこうなるはず) | |
| 成功指標(KPI) | |
| 目標値 | |
| 測定方法 | |
| 実施期間 | |
| 予算 | |
| 担当者 |
ステップ3:優先度を明確にする(週次で見直し)
| 優先度 | 判断基準 | 今週の施策例 |
|---|---|---|
| P1(最優先) | ボトルネック改善に直結、インパクト大 | |
| P2(優先) | 目標達成に必要、中インパクト | |
| P3(余裕があれば) | あると良いが、なくても目標は達成可能 |
ステップ4:PDCAを高速で回す(週次必須)
| PDCA要素 | 実施タイミング | 内容 |
|---|---|---|
| Plan | 月曜 | 今週やる施策を決定。KPI・測定方法を明確化 |
| Do | 火-木 | 施策実行。進捗を毎日記録 |
| Check | 金曜 | KPI達成度を確認。成功/失敗の要因を分析 |
| Action | 金曜 | 継続/改善/中止を判断。来週の計画に反映 |
週次PDCAテンプレート
Plan(今週の施策)
| 施策名 | 目的 | KPI | 目標値 | 担当 |
|---|---|---|---|---|
Do(実行結果)
| 施策名 | 実施内容 | 実施日 | 計画との差異 |
|---|---|---|---|
Check(評価)
| 施策名 | KPI実績 | 目標達成 | 成功/失敗要因 |
|---|---|---|---|
| ☐達成 ☐未達 | |||
| ☐達成 ☐未達 | |||
| ☐達成 ☐未達 |
Action(改善・次週計画)
| 施策名 | 判定 | 理由・改善案 | 来週の対応 |
|---|---|---|---|
| ☐継続 ☐改善 ☐中止 | |||
| ☐継続 ☐改善 ☐中止 | |||
| ☐継続 ☐改善 ☐中止 |
来週の重点施策(P1)
| 優先度 | 施策名 | 期待される効果 |
|---|---|---|
| P1-1 | ||
| P1-2 | ||
| P1-3 |
高速PDCA実践企業の事例
人材採用サービス会社の事例
| Before | 施策 | After |
|---|---|---|
| 広告レポート作成に数日かかる 月次ミーティングで振り返り | Hubspot導入 リアルタイムダッシュボード 毎日検証・調整 | レポート作成時間ゼロ 施策検証を毎日実施 月次ミーティング不要に |
大手通信企業の事例
| Before | 施策 | After |
|---|---|---|
| 3人で月数本のキャンペーン 手作業で実施 PDCA回せない | Marketing Cloud導入 シナリオ自動化 | 月4本→常時10本のシナリオ 業務負荷半減 2ヶ月に1本ずつ新シナリオ追加 |
ポイント:
- ツールの活用でPDCAのサイクル時間を短縮(月次→週次→日次)
- 大まかなプランを打ち、日々調整するスタイルに
How改善チェックリスト
| 項目 | チェック | 目標値 |
|---|---|---|
| 月間の新規施策数 | ☐ | 5個以上 |
| 各施策にKPI設定 | ☐ | 100% |
| 効果測定の実施率 | ☐ | 100% |
| 週次PDCA実施 | ☐ | 週1回必須 |
| 施策ログの記録 | ☐ | 全施策記録 |
| 成功施策の横展開 | ☐ | 即座に実施 |
| 失敗施策からの学習 | ☐ | 原因を必ず分析 |
重要な原則:
PDCAは「完璧にやる」よりも「早く回す」ことが重要です。月1回の完璧なPDCAより、週1回の60点PDCAの方が、4倍速く学習できます。そして、小さな改善の積み重ねが、大きな成果を生みます。
実践ロードマップ|明日から3ヶ月で何をするか
ここまでの6つの根本原因と改善方法を解説してきました。あなたの会社に該当する原因はあったでしょうか?最後に実際の行動計画に落とし込みましょう。
あなたの現在地に応じたスタート地点
診断結果に応じて、スタート地点を選んでください。
| あなたの状況 | スタート地点 | 優先順位 |
|---|---|---|
| PMF未達の可能性大(Q1-3で2つ以上「はい」) | フェーズ0:PMF確立 | 1→2→3→4→5→6 |
| PMF達成済みだがWho/What曖昧(Q4-7で2つ以上「はい」) | フェーズ1:戦略明確化 | 2→3→4→5→6 |
| 戦略はあるがKPI不明確(Q8-9で「はい」) | フェーズ2:数値化 | 4→5→6 |
| 戦略・数値はあるが実行不足(Q10-12で「はい」) | フェーズ3:実行強化 | 6のみ |
3ヶ月実践ロードマップ

フェーズ別詳細計画
フェーズ0:PMF確立(該当者のみ、4-8週間)
| Week | タスク | 成果物 | チェック項目 |
|---|---|---|---|
| 1-2 | 既存顧客インタビュー10社 | インタビュー記録 | ・なぜ使い続けるか明確 ・独自性が顧客の言葉で語れる |
| 3 | ICP特定、ペルソナ作成 | ペルソナシート | ・継続率90%以上の顧客の共通点 ・ターゲットが具体的 |
| 4 | 価値の再定義(Who/What) | 価値定義書 | ・便益・独自性・RTBが明確 ・競合との差別化ポイント3つ以上 |
| 5-8 | PMF検証・改善 | 改善施策リスト | ・継続率90%超 ・NPS+30超 |
フェーズ1:戦略明確化(2週間)
| Week | タスク | 成果物 | チェック項目 |
|---|---|---|---|
| 1 | Who再定義・セグメント分析 ・ICPペルソナ作成 ・優先順位付け | ICPペルソナシート ターゲット優先順位リスト | ・ターゲットを5W1Hで説明可 ・セグメントごとのLTV/CAC把握 ・優先順位が明確 |
| 2 | What再定義 ・顧客価値の言語化 ・POP/POD/POF整理 ・独自性の検証 | 価値定義書 POP/POD/POFシート | ・便益が具体的 ・独自性が競合と比較して明確 ・RTBがある |
フェーズ2:数値化(1週間)
| Day | タスク | 成果物 | チェック項目 |
|---|---|---|---|
| 1-2 | KGI→KPI逆算 ・売上目標分解 ・ファネル逆算 ・現実性検証 | KPIツリー | ・必要なリード数・商談数が明確 ・現実的な目標値 ・責任者が決まっている |
| 3-5 | 売上要素分解 ・9要素の現状値把握 ・ボトルネック特定 ・改善計画 | ボトルネック分析シート 改善優先順位リスト | ・各要素の数値把握 ・ボトルネック2-3個特定 ・改善施策が決まっている |
フェーズ3:実行強化(8-10週間、継続)
| Week | タスク | 成果物 | チェック項目 |
|---|---|---|---|
| 毎週 | 月曜:施策計画 火-木:施策実行 金曜:週次PDCA | 週次PDCAレポート 施策ログ | ・週5施策以上実行 ・全施策にKPI設定 ・効果測定100% |
| 毎月 | 月次レビュー KPI達成状況確認 翌月計画策定 | 月次レポート 翌月計画書 | ・KPI達成率 ・ボトルネックの変化 ・優先施策の見直し |
組織体制とミーティング設計
| ミーティング | 頻度 | 時間 | 参加者 | アジェンダ | 決定事項 |
|---|---|---|---|---|---|
| 週次PDCA | 毎週金曜 | 30分 | マーケ・営業リーダー | 今週の施策結果レビュー 来週の施策決定 | 継続/改善/中止判断 来週の優先施策3つ |
| 月次戦略会議 | 毎月第1週 | 90分 | 経営層・マーケ・営業 | 月次KPI達成状況 ボトルネック確認 翌月計画 | 翌月の重点施策 予算配分 KPI調整 |
| 四半期戦略レビュー | 四半期初 | 半日 | 全社 | Who/What/How再確認 市場環境変化 戦略修正 | 次四半期の戦略 目標値の見直し |
成功の判定基準(3ヶ月後)
| 項目 | 現状 | 3ヶ月後目標 | 判定 |
|---|---|---|---|
| PMF指標 | |||
| 継続率 | % | 90%以上 | ☐達成 ☐未達 |
| NPS | +30以上 | ☐達成 ☐未達 | |
| 戦略明確性 | |||
| Who明確性 | ペルソナが5W1Hで説明可能 | ☐達成 ☐未達 | |
| What独自性 | 競合にない独自性3つ以上 | ☐達成 ☐未達 | |
| 数値管理 | |||
| KPI設定 | 全施策にKPI設定100% | ☐達成 ☐未達 | |
| ボトルネック改善 | 優先ボトルネック20%改善 | ☐達成 ☐未達 | |
| 実行力 | |||
| 月間施策数 | 件 | 15件以上 | ☐達成 ☐未達 |
| 週次PDCA実施率 | % | 100% | ☐達成 ☐未達 |
| 事業成果 | |||
| 売上成長率 | % | 月次10%成長 | ☐達成 ☐未達 |
| 目標達成率 | % | 80%以上 | ☐達成 ☐未達 |
まとめ|今日から始める3つのアクション
長文をお読みいただき、ありがとうございました。最後に、この記事のエッセンスをまとめます。
6つの根本原因と解決の要点
| 根本原因 | 診断方法 | 解決の鍵 | 改善にかかる時間 |
|---|---|---|---|
| 1.PMF未達 | 継続率・NPS・オーガニック成長率 | まず10-50社に深く刺さる状態を作る | 1-3ヶ月 |
| 2.Who曖昧 | ターゲットを5W1Hで説明できるか | ICPペルソナを具体的に定義 | 1-2週間 |
| 3.What不明確 | 独自性を3つ挙げられるか | POP/POD/POFで整理、検証 | 1-2週間 |
| 4.KPI逆算不足 | 売上目標に必要な施策量を即答可か | ファネルを遡って逆算 | 3-5日 |
| 5.ボトルネック不明 | 9要素のどこが弱いか分からない | 森岡毅の方程式で分解 | 3-5日 |
| 6.How不足 | 月間施策数5個未満、PDCA未実施 | 小さく早く、週次PDCA | 継続的 |
明日から始める3ステップ
ステップ1:診断(今週中、所要2-3時間)
| やること | 方法 | 成果 |
|---|---|---|
| チェックリストで自己診断 | 本記事の診断セクションに回答 | 6つのうち、どれが該当するか明確に |
| スタート地点の決定 | 診断結果から優先順位を決定 | フェーズ0/1/2/3のどこから始めるか決定 |
ステップ2:計画(来週中、所要1日)
| やること | 方法 | 成果 |
|---|---|---|
| 3ヶ月ロードマップ作成 | 本記事のテンプレートを使用 | 週単位のタスクリスト |
| 週次PDCA日程設定 | カレンダーに毎週金曜30分を確保 | 実行の仕組み化 |
ステップ3:実行(今月中、所要時間:継続的)
| Week | やること | 期待される成果 |
|---|---|---|
| Week1 | 最小施策を3つ実行(KPI設定必須) | 施策の実行経験、データ取得 |
| Week2 | Week1の結果をPDCA、改善して再実行 | PDCAサイクルの習慣化 |
| Week3-4 | 施策を5つに増やし、ボトルネック改善に集中 | 改善の兆しが数字で見える |
最後に:完璧を目指さず、今日から一歩を踏み出そう
この記事で解説した内容は、一見すると「やることが多すぎる」と感じるかもしれません。しかし、全てを完璧にやる必要はありません。
重要なのは、以下の3つだけです:
| 重要なこと | 具体的な行動 |
|---|---|
| 1.今の状態を正直に診断する | チェックリストに正直に答える(30分) |
| 2.最も致命的な1つに集中する | 6つのうち、最も当てはまるものから始める |
| 3.小さく始めて、早く検証する | 完璧な計画より、60%で実行→PDCAの方が早い |
もしあなたが今、目標未達で悩んでいるなら:
- PMF未達なら:投資を止めて、まず10社に深く刺さる
- Who曖昧なら:今週中にICPペルソナを1つ作る
- What不明確なら:既存顧客5社に「なぜうちを選んだ?」と聞く
- KPI不明なら:今日中に売上目標を分解して、必要リード数を計算する
- ボトルネック不明なら:9要素を推定値でもいいので書き出す
- How不足なら:今週中に小さな施策を3つ実行する
この中から1つだけ選んで、今日中に実行してください。
目標達成への道は、大きな一歩ではなく、小さな一歩の積み重ねです。あなたのビジネスの成功を心から応援しています。







