- はじめに
- デジタルマーケティングとは?【3分で理解する基礎知識】
- デジタルマーケティングとWebマーケティングの違い【よくある誤解を解消】
- デジタルマーケティングを始める前の必須準備【Who/What/Howフレームワーク】
- デジタルマーケティングの主要な施策12選【それぞれの特徴と使い分け】
- デジタルマーケティング戦略構築の12ステップ【明日から使える実践ガイド】
- デジタルマーケティングの効果測定【データを成果につなげる】
- デジタルマーケティングの成功事例【なぜ成功したのかを分析】
- デジタルマーケティングの失敗事例【避けるべき落とし穴】
- デジタルマーケティングのおすすめツール【目的別に厳選】
- デジタルマーケティングの最新トレンド2025【今押さえるべき動き】
- セルフチェックリスト【あなたの会社のデジタルマーケティング成熟度診断】
- まとめ【今日から始めるデジタルマーケティング】
- おわりに
はじめに
「デジタルマーケティングを始めたいけど、何から手をつければいいか分からない...」「Web広告を出してみたものの、効果が見えずに予算だけが消えていく」――このような悩みを抱えているマーケティング担当者の方は少なくありません。
実は、デジタルマーケティングで成果が出ないのは「難しいから」ではなく、「全体像を把握せずに、断片的な施策だけを実行しているから」というケースがほとんどなのです。
本記事では、デジタルマーケティングの基礎から実践まで、体系的に解説します。デジタルマーケティングとは何か、従来のマーケティングやWebマーケティングとの違い、具体的な施策の種類、そして効果的な戦略の立て方まで、明日からすぐに使える知識とフレームワークを提供します。
さらに、実際の成功事例と失敗事例の分析を通じて、あなたのビジネスに応用できる実践的なアプローチもご紹介します。この記事を読み終える頃には、デジタルマーケティングの全体像を掴み、自信を持って施策を立案・実行できるようになっているはずです。
デジタルマーケティングとは?【3分で理解する基礎知識】
デジタルマーケティングの定義
デジタルマーケティングとは、デジタル技術やインターネットを活用して行うマーケティング活動の総称です。これはWebサイト、SNS、メール、検索エンジン、モバイルアプリなど、あらゆるデジタルチャネルを使って顧客とコミュニケーションを図り、商品やサービスを宣伝・販売する活動を指します。
たとえば、恋愛で例えるなら、従来のマーケティングが「街中で声をかける」ナンパだとすれば、デジタルマーケティングは「マッチングアプリで相性の良い人だけにアプローチする」ようなもの。ターゲットを絞り込み、効率的にコミュニケーションを取ることができるのが最大の特徴です。
なぜ今、デジタルマーケティングが必須なのか?
デジタルマーケティングの重要性は、以下の7つの側面から説明できます。
| 重要性の側面 | 説明 | 具体的な効果 |
|---|---|---|
| 顧客接点の拡大 | デジタルチャネルを通じて、時間や場所の制約なく顧客とつながる | 24時間365日、世界中どこからでもアクセス可能 |
| ターゲティングの精度向上 | デジタルデータを活用し、適切なターゲット層に効果的にアプローチ | 年齢・性別・興味関心・行動履歴に基づいた精密な配信 |
| コスト効率の向上 | 従来の広告手法と比較して、低コストで広範囲にリーチ | テレビCM数百万円 → SNS広告数万円から可能 |
| リアルタイム効果測定 | デジタルツールで、マーケティング活動の効果を即座に測定・分析 | クリック数、コンバージョン率、ROIを即座に把握 |
| パーソナライゼーション | 顧客データを活用し、個々のニーズに合わせたコンテンツや提案が可能 | Amazon的な「あなたへのおすすめ」を自社でも実現 |
| グローバル展開の容易さ | 地理的制約を超えて、世界中の顧客にアプローチできる | 実店舗なしで海外市場に進出可能 |
| データドリブン意思決定 | 勘や経験だけでなく、データに基づいた戦略立案が可能 | A/Bテストで最適な施策を科学的に選択 |
これらの利点により、デジタルマーケティングは現代のビジネス戦略において中心的な役割を果たしています。
デジタルマーケティングとWebマーケティングの違い【よくある誤解を解消】
「デジタルマーケティング」と「Webマーケティング」は混同されがちですが、実は範囲が異なります。この違いを理解することで、より効果的な戦略を立てることができます。
包含関係を理解する

詳細な比較表
| 項目 | Webマーケティング | デジタルマーケティング |
|---|---|---|
| 範囲 | Webサイトを中心とした活動 | すべてのデジタルチャネルを包含 |
| 主な手法 | SEO、コンテンツマーケティング、リスティング広告、LPO | Webマーケティングの手法 + SNSマーケティング、メールマーケティング、モバイルマーケティング、アプリマーケティング、デジタルサイネージなど |
| フォーカス | Webサイトへのトラフィック増加と転換率の向上 | オンライン・オフラインを含むすべての顧客接点でのブランド構築と販売促進 |
| データ分析 | Webサイトのアクセス解析が中心(Google Analyticsなど) | 複数のデジタルチャネルからのデータを統合的に分析 |
| 測定指標 | PV、セッション、直帰率、CVR、滞在時間 | 上記 + アプリDAU、メール開封率、SNSエンゲージメント、オフライン来店数など |
| ツール例 | Google Analytics、Search Console、ヒートマップツール | 上記 + MA(マーケティングオートメーション)、CRM、SNS管理ツール、アプリ分析ツール |
つまり、Webマーケティングはデジタルマーケティングの一部であり、デジタルマーケティングはより広範囲な活動を含んでいます。自社のビジネスモデルや顧客の行動パターンに応じて、適切な範囲で施策を展開することが重要です。
デジタルマーケティングを始める前の必須準備【Who/What/Howフレームワーク】
多くの企業がデジタルマーケティングで失敗する最大の理由は、「誰に、何を、どのように届けるか」が明確になっていないことです。どんなに優れた施策も、この3つが曖昧なままでは成果につながりません。
Who/What/Howとは?

| 要素 | 質問 | 具体例 |
|---|---|---|
| Who(誰に) | 誰のどんな課題(JOB)に対して? | 「30代の共働き夫婦で、平日の夕食準備に30分以上かけたくないが、健康的な食事を家族に提供したい」という課題を持つ人 |
| What(何を) | どんな便益と独自性を提供するのか? | 「20分で栄養バランスの取れた夕食が完成する(便益)」かつ「管理栄養士監修のレシピが毎週更新される(独自性)」 |
| How(どのように) | どのようなプロダクト、コミュニケーション、場所、価格で提供するのか? | 「週1回の食材キット配送サービス、Instagram・LINEでのレシピ配信、公式サイトとAmazon、月額9,800円」 |
Who/What/How明確化ワークシート
以下のワークシートを使って、自社商品・サービスのWho/What/Howを言語化しましょう。
| カテゴリ | 質問項目 | あなたの回答 |
|---|---|---|
| Who | どんな人?(性別、職業、家族構成、地域、価値観など) | |
| どんなJOB(欲求)?「◯◯のきっかけで、◯◯の欲求を叶えたいが、◯◯の抑圧がある、だから◯◯の報酬が得たい」 | ||
| What | 提供できる便益:商品を使うと◯◯な状態になれる(機能的、情緒的、社会的) | |
| 提供できる独自性:競合や代替手段がある中で◯◯だから選ばれる | ||
| RTB(Reason To Believe):その根拠は◯◯と◯◯があるから | ||
| How | コミュニケーション:だから◯◯の訴求で、Whoが接点を持つ◯◯の手段で届ける | |
| プロダクト:だから◯◯の機能や使い勝手のあるプロダクトであるべき | ||
| 場所:◯◯のチャネルで提供する | ||
| 価格:◯◯の価格設定で、◯◯の課金方式で |
このワークシートを埋めてから、デジタルマーケティング施策を検討してください。 Who/What/Howが明確でないまま施策を打っても、効果は限定的です。
そしてこれらは想像で記入するのではなく、顧客に直接聞く、または顧客と最も近い営業やCSに聞くことが重要です。想像だけでは実態と異なるものになってしまいますので必ずヒアリングをするようにしてください。
【NG例とOK例】よくある失敗パターン
| パターン | NG例 | OK例 |
|---|---|---|
| Whoの設定 | 「20代〜40代の男女」(広すぎて誰にも刺さらない) | 「28〜35歳の都市部在住共働き女性で、第一子出産後に仕事復帰したが、家事と育児の両立に悩んでいる人」 |
| Whatの設定 | 「高品質な商品」(抽象的で差別化できない) | 「洗濯物を干す手間が1/3になる(便益)+ 特許取得の速乾技術で業界最速2時間で乾く(独自性)」 |
| Howの設定 | 「とりあえずWeb広告を出す」(WhoとWhatとの連動なし) | 「Instagramで悩みに共感するコンテンツを配信→公式LINEで無料お試しキャンペーン告知→LP経由で申し込み誘導」という具体的な導線設計 |
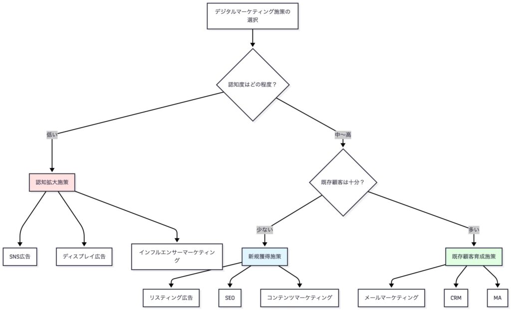
デジタルマーケティングの主要な施策12選【それぞれの特徴と使い分け】
デジタルマーケティングには様々な施策がありますが、やみくもに全てを実行する必要はありません。自社のWho/What/Howに合った施策を選択し、組み合わせることが成功の鍵です。
施策一覧と効果的な使い分け
| 施策名 | 概要 | 主な効果 | 適している企業・商材 | 予算目安 |
|---|---|---|---|---|
| 1. SEO(検索エンジン最適化) | 検索エンジンの上位に表示されるようにWebサイトを最適化 | オーガニックトラフィックの増加、ブランド認知度向上、長期的な資産形成 | BtoB、高額商材、比較検討期間が長い商品 | 月10万円〜(外注の場合) |
| 2. コンテンツマーケティング | 価値のあるコンテンツを作成・配信し、顧客を引き付ける | 顧客エンゲージメント向上、信頼性構築、リード獲得 | 専門性が高い商材、教育が必要な新カテゴリー | 月20万円〜(制作費含む) |
| 3. SNSマーケティング | Instagram、X、TikTok等のSNSを活用した宣伝活動 | ブランド認知度向上、顧客との関係構築、バイラル拡散 | BtoC、ビジュアル訴求力が高い商品、若年層ターゲット | 月5万円〜(広告費別) |
| 4. メールマーケティング | メールを使用した顧客とのコミュニケーション | 顧客維持、リピート購入促進、LTV向上 | 既存顧客が多い、定期購入型ビジネス | 月3万円〜(ツール代含む) |
| 5. リスティング広告(検索連動型広告) | Google等の検索結果ページに表示される広告 | 即時的な露出増加、購入意欲の高いユーザーへのリーチ | 今すぐ客が多い商材、競合が多い市場 | 月10万円〜(クリック単価×想定クリック数) |
| 6. ディスプレイ広告 | Webサイトやアプリに表示されるバナー広告 | ブランド認知度向上、リターゲティング実施 | 認知拡大フェーズ、視覚的訴求力が高い商品 | 月5万円〜 |
| 7. SNS広告 | Facebook、Instagram、X等のSNSプラットフォーム上の広告 | 詳細なターゲティング、エンゲージメント獲得 | BtoC、若年層〜中年層ターゲット | 月5万円〜 |
| 8. 動画マーケティング | YouTube、TikTok等での動画コンテンツ配信 | 高いエンゲージメント、視覚的な商品理解促進 | 使い方の説明が必要な商品、ストーリー性のある商材 | 月10万円〜(制作費含む) |
| 9. インフルエンサーマーケティング | 影響力のある個人を通じて製品やサービスを宣伝 | 信頼性向上、ターゲット層への効果的リーチ | 若年層ターゲット、トレンド性の高い商品 | 案件単価5万円〜数百万円 |
| 10. アフィリエイトマーケティング | 他のWebサイトを通じて自社製品を宣伝(成果報酬型) | 販売チャネル拡大、成果報酬型の効率的な宣伝 | 物販、情報商材、サブスクリプション | 成果報酬10〜30%が相場 |
| 11. マーケティングオートメーション(MA) | 見込み顧客の行動に応じた自動的なコミュニケーション | リード育成の効率化、営業効率の向上 | BtoB、高額商材、検討期間が長い商品 | 月5万円〜(ツール代) |
| 12. CRM(顧客関係管理) | 顧客データを一元管理し、最適なアプローチを実施 | 顧客生涯価値(LTV)の向上、離反防止 | リピート型ビジネス、サブスクリプション | 月3万円〜(ツール代) |





施策選択の判断フローチャート

デジタルマーケティング戦略構築の12ステップ【明日から使える実践ガイド】
効果的なデジタルマーケティング戦略を構築するには、以下の12ステップを体系的に実行することが重要です。各ステップには具体的なアクションと成果物が設定されています。
ステップ1:目的と目標の設定
やるべきこと
- ビジネス目標をマーケティング目標に落とし込む
- SMART基準に基づいた具体的なKPIを設定
| SMART要素 | 説明 | 具体例 |
|---|---|---|
| Specific(具体的) | 誰が見ても同じ理解ができる | 「売上を上げる」→「ECサイトの月間売上を上げる」 |
| Measurable(測定可能) | 数値で測定できる | 「月間売上を500万円から700万円に」 |
| Achievable(達成可能) | リソースや市場環境を考慮して実現可能 | 過去の成長率から判断して40%増は達成可能 |
| Relevant(関連性がある) | 上位目標やビジネス戦略と整合している | 会社の年間売上目標達成に寄与する |
| Time-bound(期限がある) | いつまでに達成するか明確 | 2025年6月末まで |
成果物テンプレート
| 期間 | 目標項目 | 現状値 | 目標値 | 達成に必要な施策 |
|---|---|---|---|---|
| 短期(3ヶ月) | Webサイトセッション数 | 月10,000 | 月15,000 | SEO改善、SNS広告 |
| 中期(6ヶ月) | 問い合わせ数 | 月15件 | 月30件 | LP改善、リスティング広告 |
| 長期(12ヶ月) | 売上 | 年間6,000万円 | 年間8,400万円 | 上記全施策 + MA導入 |
ステップ2:現状分析
やるべきこと
- SWOT分析で自社の強み・弱み・機会・脅威を明確化
- 3C分析(Customer, Competitor, Company)の実施
- 既存のデジタルマーケティング施策の効果検証
SWOT分析テンプレート
| プラス要因 | マイナス要因 | |
|---|---|---|
| 内部環境 | Strength(強み) • 技術力が高い • 顧客満足度が高い • リピート率30%と業界平均より高い | Weakness(弱み) • 認知度が低い • デジタル人材不足 • Webサイトの導線が複雑 |
| 外部環境 | Opportunity(機会) • 市場の成長率が年10% • 競合の撤退が相次ぐ • SNS利用者の増加 | Threat(脅威) • 大手企業の参入 • 原材料費の高騰 • 規制強化の動き |
3C分析テンプレート
| 要素 | 分析項目 | 発見した事実 | 示唆(対応策) |
|---|---|---|---|
| Customer(顧客) | ターゲット顧客の課題 | 時間がなくて比較検討できない | 比較表を用意して意思決定を支援 |
| 購買プロセス | SNSで情報収集→Google検索→公式サイト訪問 | SNSとSEOに注力 | |
| Competitor(競合) | 競合の強み | 大量のWeb広告で認知度が高い | コンテンツマーケティングで差別化 |
| 競合の弱み | 顧客対応が遅い(口コミで指摘多数) | 迅速な対応を強みとして訴求 | |
| Company(自社) | 自社の強み | 技術力とアフターサポート | 技術解説コンテンツと顧客の声を発信 |
| 自社の弱み | 知名度が低い | 認知拡大施策に予算配分 |
ステップ3:ターゲット顧客の選定
やるべきこと
- Who/What/Howの策定(前述のワークシート活用)
- ペルソナの作成
- カスタマージャーニーマップの作成
ペルソナ作成テンプレート
| 項目 | 詳細 |
|---|---|
| 基本情報 | 名前:佐藤 美咲(仮名) 年齢:32歳 性別:女性 職業:IT企業のマーケター 年収:550万円 居住地:東京都港区 |
| ライフスタイル | 平日は朝7時起床、8時半出社、20時帰宅 土日は友人とカフェ巡りやショッピング 趣味:ヨガ、カフェ巡り、読書 |
| 課題・悩み | ・仕事が忙しくて自炊する時間がない ・外食ばかりで健康面が心配 ・コンビニ弁当は飽きた |
| 情報収集行動 | ・InstagramとXで情報収集 ・気になった商品はGoogleで口コミチェック ・購入前に比較サイトを必ず見る |
| 価値観 | ・効率重視だが、質も妥協したくない ・SNSでシェアしたくなるものが好き ・健康志向が高まっている |
| このペルソナに刺さるメッセージ | 「忙しいあなたに、20分で完成する栄養バランス抜群の夕食」 |
カスタマージャーニーマップの作成

ステップ4:戦略立案
やるべきこと
- ポジショニングマップの作成
- 差別化戦略の検討
- 4P(Product, Price, Place, Promotion)分析の実施
ポジショニングマップ作成例
| 軸の設定 | 縦軸:価格(高い ↔ 低い) 横軸:手軽さ(手間がかかる ↔ 簡単) |
|---|---|
| 自社のポジション | 「やや高価格」×「非常に簡単」の位置を狙う |
| 競合との違い | A社:高価格×手間がかかる(本格志向) B社:低価格×簡単(品質は妥協) 自社:やや高価格×非常に簡単(品質と利便性の両立) |
4P分析テンプレート
| 要素 | 内容 | Who/What/Howとの整合性チェック |
|---|---|---|
| Product(製品) | カット済み食材+レシピカード+調味料のセット 管理栄養士監修で栄養バランス◎ | ✓ Whoの「健康的な食事を求めている」に対応 ✓ Whatの「20分で完成」を実現する仕様 |
| Price(価格) | 月額9,800円(週1回×4週分) 初回お試し2,980円 | ✓ Whoの年収550万円層が支払える価格帯 ✓ 競合より1,000円高いが、品質で差別化 |
| Place(流通) | 公式サイト経由で注文→自宅配送 Amazonでも販売 | ✓ Whoの「忙しくて買い物に行けない」に対応 ✓ オンライン完結で利便性◎ |
| Promotion(プロモーション) | Instagram広告→公式LINE登録→初回キャンペーン告知 | ✓ Whoが利用するInstagramで接点 ✓ 「お試し」で心理的ハードルを下げる |
ステップ5:チャネル選択と予算配分
やるべきこと
- オウンドメディア、アーンドメディア、ペイドメディアのバランス検討
- 各チャネルの特性と効果を分析
- ROI(投資収益率)を考慮した予算配分
PESOモデルでのチャネル分類
| メディア種別 | 具体的なチャネル | 役割 | 予算配分の目安 |
|---|---|---|---|
| Paid(ペイドメディア) | リスティング広告、SNS広告、ディスプレイ広告 | 短期的な認知拡大・獲得 | 40% |
| Earned(アーンドメディア) | プレスリリース、口コミ、SNSでの拡散 | 信頼性の向上・バイラル | 10%(PR費用) |
| Shared(シェアドメディア) | Instagram、X、TikTok、YouTubeなどのSNS | エンゲージメント構築・コミュニティ形成 | 20% |
| Owned(オウンドメディア) | 公式サイト、ブログ、メルマガ、公式アプリ | 長期的な資産形成・CRM | 30% |
予算配分の具体例(月額予算50万円の場合)
| 施策 | 月額予算 | 期待する効果 | KPI |
|---|---|---|---|
| リスティング広告 | 15万円 | 今すぐ客の獲得 | CV数20件、CPA 7,500円 |
| SNS広告(Instagram) | 10万円 | 認知拡大・興味喚起 | リーチ10万人、フォロワー増500人 |
| コンテンツ制作(記事・動画) | 10万円 | SEO強化・資産形成 | 月4本投稿、検索流入500セッション増 |
| MEO・口コミ対策 | 3万円 | 地域認知向上 | Google口コミ★4.5維持 |
| MA/CRMツール | 5万円 | 顧客育成の自動化 | メール開封率30%、クリック率5% |
| SNS運用・分析 | 5万円 | コミュニティ育成 | エンゲージメント率3% |
| その他・テスト予算 | 2万円 | 新施策のトライアル | - |
ステップ6:コンテンツ戦略の策定
やるべきこと
- ターゲット顧客のニーズに合わせたコンテンツテーマの選定
- コンテンツカレンダーの作成
- SEO対策を考慮したコンテンツ制作計画
コンテンツマトリクス(顧客ステージ×形式)
| 顧客ステージ | ブログ記事 | SNS投稿 | 動画 | メール |
|---|---|---|---|---|
| 認知(Awareness) | 「忙しい人向け時短料理のコツ」 | 調理風景のリール動画 | 「20分で3品作るチャレンジ」 | - |
| 興味・関心(Interest) | 「栄養バランスの取れた献立の立て方」 | お客様の声投稿 | サービス紹介動画 | ウェルカムメール |
| 比較・検討(Consideration) | 「食材キット各社を徹底比較」 | 他社との違いを図解 | 開封〜調理までの流れ | お試しキャンペーン案内 |
| 購入(Conversion) | 「初回注文の流れと注意点」 | 初回限定特典の告知 | 簡単注文方法の解説 | カート放棄リマインド |
| 継続・推奨(Retention/Advocacy) | 「アレンジレシピ集」 | 定期購入者限定レシピ | ユーザーインタビュー | 継続特典・紹介キャンペーン |
コンテンツカレンダー(1ヶ月分の例)
| 日付 | チャネル | コンテンツタイトル | 目的 | 担当者 | ステータス |
|---|---|---|---|---|---|
| 1/5 | ブログ | 「管理栄養士が教える時短料理のコツ10選」 | SEO・認知拡大 | 佐藤 | 公開済 |
| 1/8 | リール「20分で作る豚キムチ炒め」 | エンゲージメント向上 | 田中 | 予約投稿済 | |
| 1/12 | YouTube | 「食材キットサービス徹底比較」 | 比較検討層の獲得 | 鈴木 | 編集中 |
| 1/15 | メール | 定期購入者限定「冬のあったかレシピ特集」 | リテンション | 佐藤 | 作成中 |
| 1/20 | X | 「#時短料理チャレンジ」ハッシュタグキャンペーン | UGC獲得・拡散 | 田中 | 準備中 |
| 1/25 | ブログ | 「共働き夫婦が語る!食材キット導入体験談」 | 検討層のコンバージョン | 外注 | 執筆依頼済 |
ステップ7:組織体制の整備
やるべきこと
- デジタルマーケティング担当チームの編成
- 社内教育・トレーニングの実施
- 外部パートナーとの連携体制の構築
チーム体制の例(フェーズ別)
| フェーズ | 規模 | 体制 | 役割分担 |
|---|---|---|---|
| 立ち上げ期 | 1〜2名 | 担当者1名 + 外部パートナー | 担当者:全体戦略・進行管理 外部:広告運用・コンテンツ制作 |
| 成長期 | 3〜5名 | 責任者1名 + 実務担当2〜4名 | 責任者:戦略立案・予算管理 実務担当:広告運用、SNS運用、SEO/コンテンツ、データ分析 |
| 拡大期 | 6名〜 | 部門として独立 | マネージャー、各領域のスペシャリスト、アシスタント |
外部パートナー選定チェックリスト
| チェック項目 | 確認内容 | ◯/△/× |
|---|---|---|
| 実績 | 同業界での成功事例はあるか? | |
| 専門性 | 必要な領域(SEO、広告運用など)の専門知識があるか? | |
| コミュニケーション | レスポンスが早く、説明が分かりやすいか? | |
| 費用対効果 | 費用に見合った成果が期待できるか? | |
| 柔軟性 | 戦略変更に柔軟に対応できるか? | |
| レポーティング | 定期的な報告と改善提案があるか? |
ステップ8:データ収集と分析体制の構築
やるべきこと
- アナリティクスツールの導入と設定
- データの可視化ダッシュボードの作成
- データ分析の担当者・チームの決定
必須ツールと設定チェックリスト
| ツール名 | 目的 | 必須設定 | 確認方法 |
|---|---|---|---|
| Google Analytics 4 | Webサイト分析 | ☑ GAタグ設置 ☑ コンバージョン設定 ☑ イベントトラッキング設定 | リアルタイムレポートで動作確認 |
| Google Search Console | SEO分析 | ☑ サイト登録 ☑ サイトマップ送信 ☑ GA4との連携 | 「検索パフォーマンス」でデータ表示確認 |
| Google Tag Manager | タグ一元管理 | ☑ コンテナ作成 ☑ GA4タグ設定 ☑ コンバージョンタグ設定 | プレビューモードで動作確認 |
| ヒートマップツール | ユーザー行動分析 | ☑ 主要ページへの設置 ☑ 録画機能の有効化 | ヒートマップ表示確認 |
| 広告管理画面 | 広告効果測定 | ☑ コンバージョンタグ設置 ☑ GA4とのリンク | コンバージョンカウント確認 |
データダッシュボード設計例(Looker Studio活用)
| セクション | 表示指標 | 更新頻度 |
|---|---|---|
| サマリー | 月間売上、CV数、CPA、ROI | 日次 |
| トラフィック | セッション数、ユーザー数、新規/リピート率、流入元別内訳 | 週次 |
| コンバージョン | CV数、CVR、チャネル別CV数、ファネル分析 | 日次 |
| 広告パフォーマンス | インプレッション、クリック数、CTR、CPC、ROAS | 日次 |
| コンテンツ | PV数トップ10、平均滞在時間、直帰率、検索キーワード | 週次 |
ステップ9:具体的な施策の立案と実行
やるべきこと
- Webサイトの最適化(UX/UI改善、LP作成)
- 各種広告の出稿計画
- SNSマーケティング戦略の立案
- メールマーケティングの実施計画
施策実行チェックリスト(Web広告の例)
| フェーズ | タスク | 完了 |
|---|---|---|
| 準備 | ☑ KPI設定(CPA、ROAS等) ☑ ターゲット設定 ☑ 広告クリエイティブ作成 ☑ LP準備 | □ |
| 設定 | ☑ アカウント開設 ☑ キャンペーン構造設計 ☑ 入札戦略設定 ☑ トラッキング設定 | □ |
| 実行 | ☑ 広告出稿開始 ☑ 初期パフォーマンス確認 ☑ 予算消化ペース確認 | □ |
| 最適化 | ☑ 週次パフォーマンスレビュー ☑ A/Bテスト実施 ☑ 入札調整 ☑ クリエイティブ差し替え | □ |
LP(ランディングページ)最適化のポイント
| 要素 | NG例 | OK例 |
|---|---|---|
| ファーストビュー | 一般的なキャッチコピー「便利な食材キット」 | ペルソナに刺さるコピー「忙しいあなたに、20分で完成する栄養バランス抜群の夕食」 |
| CTAボタン | 「詳しくはこちら」(抽象的) | 「今すぐ初回2,980円でお試し」(具体的なアクション) |
| 社会的証明 | なし or 古い口コミ | 最新の口コミ(★4.8/5.0)、利用者数、メディア掲載実績 |
| フォーム | 15項目の入力必須 | 3ステップ(最低限の情報→詳細→確認)、入力補助あり |
ステップ10:施策の実行とモニタリング
やるべきこと
- PDCAサイクルの確立
- リアルタイムモニタリングと迅速な対応
- A/Bテストの継続的実施
PDCAサイクル実行テンプレート(週次運用)
| 曜日 | PDCA | 実施内容 | 所要時間 |
|---|---|---|---|
| 月曜 | Plan(計画) | 前週のデータ分析→今週の改善仮説立案→アクションプラン作成 | 2時間 |
| 火〜木曜 | Do(実行) | 施策の実行(広告文変更、コンテンツ投稿、入札調整など) | 1日1時間 |
| 金曜 | Check(測定) | 週次KPIレビュー、ダッシュボード確認、異常値のチェック | 1時間 |
| 金曜 | Act(改善) | データから学んだことを次週の計画に反映 | 1時間 |
A/Bテスト実施フレームワーク
| ステップ | 内容 | 具体例 |
|---|---|---|
| 1. 仮説設定 | 何を改善したいか明確にする | 「CTAボタンの色を変えればクリック率が上がるはず」 |
| 2. テスト設計 | A案とB案を用意 | A案:青色ボタン / B案:オレンジ色ボタン |
| 3. サンプルサイズ決定 | 統計的に有意な差が出る数を設定 | 最低1,000ユーザー×2パターン |
| 4. テスト実施 | 一定期間並行して表示 | 2週間のテスト期間 |
| 5. 結果分析 | 統計的有意性を確認 | B案のCTR 3.5%(A案2.8%より25%向上、p<0.05) |
| 6. 勝者を採用 | 良い方を全体に適用 | オレンジ色ボタンを正式採用 |
ステップ11:効果測定と最適化
やるべきこと
- KPIに基づいた定期的な効果測定
- 施策ごとのROI分析
- 分析結果に基づいた予算再配分と施策の最適化
主要KPI一覧と測定方法
| KPI | 計算式 | 目標値の設定方法 | 測定ツール |
|---|---|---|---|
| 認知段階 | |||
| インプレッション数 | 広告表示回数 | 過去平均の120% | 広告管理画面 |
| リーチ数 | ユニークユーザー数 | 月間10万人 | SNS分析ツール |
| 興味・関心段階 | |||
| CTR(クリック率) | (クリック数 / インプレッション数) × 100 | 業界平均(1〜3%)を上回る | Google Ads, Meta Ads Manager |
| サイト滞在時間 | 平均セッション継続時間 | 3分以上 | Google Analytics |
| 検討段階 | |||
| 直帰率 | (1ページのみ閲覧したセッション / 全セッション) × 100 | 40%以下 | Google Analytics |
| ページ/セッション | 1セッションあたりの平均PV数 | 3ページ以上 | Google Analytics |
| コンバージョン段階 | |||
| CVR(コンバージョン率) | (CV数 / セッション数) × 100 | 2%以上 | Google Analytics |
| CPA(顧客獲得単価) | 広告費 / CV数 | 目標CPA以下(例:7,000円) | 広告管理画面 |
| 収益・ROI | |||
| ROAS(広告費用対効果) | (広告経由の売上 / 広告費) × 100 | 300%以上 | Google Analytics + 広告管理画面 |
| LTV(顧客生涯価値) | 平均購入額 × 購入頻度 × 継続期間 | CACの3倍以上 | CRMツール |
施策別ROI分析シート
| 施策 | 投資額(3ヶ月) | 獲得CV数 | CPA | 売上貢献額 | ROI | 評価 | 次のアクション |
|---|---|---|---|---|---|---|---|
| リスティング広告 | 45万円 | 60件 | 7,500円 | 180万円 | 300% | ◎ | 予算を20%増額 |
| SNS広告 | 30万円 | 35件 | 8,571円 | 105万円 | 250% | ◯ | クリエイティブ改善 |
| SEO対策 | 30万円 | 25件 | 12,000円 | 75万円 | 150% | △ | 長期的な視点で継続 |
| インフルエンサー | 20万円 | 10件 | 20,000円 | 30万円 | 50% | × | 当面は見送り |
| メールマーケティング | 5万円 | 20件 | 2,500円 | 60万円 | 1,100% | ◎◎ | 配信頻度を増やす |
ステップ12:継続的な改善と革新
やるべきこと
- 市場トレンドや新技術の定期的な調査
- 競合他社の動向分析
- 中長期的な戦略の見直しと更新
市場トレンド定点観測シート(四半期ごと)
| 観測項目 | 2025年Q1 | 2025年Q2 | 変化の内容 | 対応策 |
|---|---|---|---|---|
| 主要SNSのアルゴリズム変更 | Instagram:リール重視強化 | Instagram:カルーセル評価向上 | カルーセル投稿が優遇される | カルーセル投稿の比率を30%→50%に |
| 検索エンジンのアップデート | Google:SGE(AI概要)の試験導入 | Google:SGE正式実装 | AIによる回答が検索結果上部に表示 | ゼロクリック対策、FAQ構造化データ追加 |
| 競合の動き | A社:TikTok広告開始 | A社:TikTok経由のCV増加中 | 若年層へのリーチが拡大 | TikTok広告のテスト実施(月5万円) |
| 規制・法律 | 景品表示法の運用強化 | ステマ規制強化 | インフルエンサー投稿に「PR」「広告」表示必須 | 全インフルエンサー契約を見直し |
競合分析テンプレート(月次)
| 競合社名 | 新施策 | 推定予算規模 | 効果(推定) | 自社への示唆 |
|---|---|---|---|---|
| A社 | YouTubeショート動画に注力 | 月100万円程度 | 登録者数が2ヶ月で2万人増 | 短尺動画の可能性を検証、小予算でテスト |
| B社 | LINE公式アカウントで毎日配信 | 低コスト | ブロック率が高い(推定30%) | 配信頻度は週2回が適切と判断 |
| C社 | 有名人を起用したTVCM | 推定5,000万円 | 認知度は上昇も、ROIは不明 | TVCMは当面見送り、デジタル特化継続 |
以上、12ステップの解説でした。最も重要なのは各ステップの中で必ずWho/What/Howを軸に組み立てて実行していくことです。社内で共通のWho/What/Howがなければ各チーム、個人がばらばらの策をして、結果顧客の体験を下げてしまうことにつながります。必ず意識していきましょう。
デジタルマーケティングの効果測定【データを成果につなげる】
効果測定は「やって終わり」ではなく、次の改善アクションにつなげるために実施します。ここでは、実践的な測定方法とレポーティングのコツをご紹介します。
測定すべき指標とベンチマーク
| 指標カテゴリ | 具体的な指標 | 業界平均(参考値) | 自社目標の設定方法 |
|---|---|---|---|
| トラフィック | オーガニック検索流入 | 全流入の40〜50% | 前月比110%、半年後に60%到達 |
| 直接流入 | 全流入の20〜30% | ブランド認知向上に伴い増加を期待 | |
| ソーシャル流入 | 全流入の10〜15% | SNS強化により20%を目指す | |
| 有料検索流入 | 全流入の10〜20% | 予算に応じて調整 | |
| エンゲージメント | 平均セッション時間 | 2〜3分 | ユーザー体験改善で3分以上 |
| 直帰率 | 40〜60% | LP改善で40%以下 | |
| ページ/セッション | 2〜3ページ | 内部リンク最適化で3ページ以上 | |
| コンバージョン | CVR | 1〜3%(業種により大きく変動) | 自社過去データ+10%向上 |
| フォーム完了率 | 20〜40% | EFO(入力フォーム最適化)で50%目指す | |
| 収益性 | ROAS | 200〜400% | 最低300%、優良施策は500%以上 |
| LTV/CAC比率 | 3:1以上が健全 | 最低3:1、理想は5:1 |
レポーティングのベストプラクティス
月次レポートの構成例
| セクション | 含める内容 | 目的 |
|---|---|---|
| 1. エグゼクティブサマリー | • 月間ハイライト(達成/未達成KPI) • 重要な発見 • 次月のアクションプラン | 忙しい経営層が3分で全体像を把握 |
| 2. KPIダッシュボード | • 主要KPIの実績vs目標 • 前月比・前年同月比 • 信号機表示(◎◯△×) | 進捗状況を一目で理解 |
| 3. チャネル別分析 | • 各チャネルのパフォーマンス • 成功要因・課題分析 | どこに注力すべきか判断材料を提供 |
| 4. コンバージョンファネル分析 | • 各段階での離脱率 • ボトルネックの特定 | 改善優先度を明確化 |
| 5. 競合動向 | • 競合の新施策 • 市場トレンド | 外部環境変化への対応 |
| 6. 改善アクション | • 実施した施策の結果 • 次月の施策計画 | PDCAサイクルの見える化 |
デジタルマーケティングの成功事例【なぜ成功したのかを分析】
成功事例から学ぶことで、自社への応用ヒントが得られます。ここでは4つの業界から代表的な成功事例を紹介します。
成功事例1:Airbnb - ユーザー生成コンテンツの活用
| 項目 | 内容 |
|---|---|
| 施策 | ユーザーが投稿した宿泊体験の写真・レビューをマーケティングに活用 |
| Who | 旅行好きで、ホテルではなく「現地の暮らしを体験したい」と考える人 |
| What | 本物の体験談による信頼性(便益)+ 世界中のユニークな宿泊先(独自性) |
| How | Instagram・Facebook上でのUGC拡散、公式サイトでのレビュー表示 |
| 結果 | ブランド認知度が大幅に向上、信頼性が構築され予約数が急増 |
| 成功要因 | ① ユーザー自身が「伝道師」になる仕組み ② 実際の体験に基づくリアルな情報 ③ ビジュアルの訴求力が高いSNSとの相性◎ |
| あなたの会社での応用 | 顧客の成功体験をSNSでシェアしてもらうキャンペーン実施 レビュー投稿で次回割引クーポンを提供 |
成功事例2:Spotify - パーソナライゼーションの徹底
| 項目 | 内容 |
|---|---|
| 施策 | 各ユーザーの聴取履歴を分析し、完全にパーソナライズされたプレイリストを自動生成 |
| Who | 音楽好きだが、新しい曲を探す時間がない、または選ぶのが面倒な人 |
| What | 自分好みの新曲が自動で見つかる(便益)+ AIによる精度の高いレコメンド(独自性) |
| How | アプリ内の「Discover Weekly」「Daily Mix」、メールでの新曲通知 |
| 結果 | ユーザーエンゲージメントが向上、顧客維持率が改善、プレミアム会員数が増加 |
| 成功要因 | ① データを活用した超精密なパーソナライゼーション ② ユーザーの手間を減らす設計 ③ 「次も使いたい」と思わせる体験価値 |
| あなたの会社での応用 | 購買履歴に基づいた「あなたへのおすすめ」メール配信 Webサイトで閲覧履歴に応じたコンテンツ表示 |
成功事例3:Coca-Cola - #ShareACokeキャンペーン
| 項目 | 内容 |
|---|---|
| 施策 | ボトルに人気の名前をプリントし、SNSでシェアを促進 |
| Who | 若者世代で、SNSでのシェアを楽しみ、自分の名前入り商品に特別感を感じる人 |
| What | 自分の名前が入った特別なコーラ(情緒的便益)+ 友人にプレゼントできる(社会的便益) |
| How | 店頭販売 + #ShareACokeハッシュタグでSNS拡散を促進 |
| 結果 | SNSで大規模な拡散が発生、売上が増加、若年層のブランド好感度が向上 |
| 成功要因 | ① シェアしたくなる仕掛け ② オフライン(製品)とオンライン(SNS)の融合 ③ 「自分ごと化」による感情的つながり |
| あなたの会社での応用 | 顧客の名前入り製品やメッセージカードを同梱 「〇〇してSNSに投稿すると抽選で〜」キャンペーン |
成功事例4:Sephora - AR技術を活用した製品試用
| 項目 | 内容 |
|---|---|
| 施策 | アプリでAR(拡張現実)技術を使い、バーチャルで化粧品を試せる機能を提供 |
| Who | 化粧品を買いたいが、店舗で試すのが面倒・恥ずかしい、または時間がない人 |
| What | 自宅で気軽に試せる(便益)+ AR技術による高精度な再現(独自性) |
| How | 公式アプリでの提供、SNSでのビフォーアフター投稿促進 |
| 結果 | オンライン販売が大幅に増加、顧客満足度が向上、返品率が低下 |
| 成功要因 | ① 購入障壁(試せない不安)を技術で解消 ② オンラインとオフラインの体験ギャップを縮小 ③ 楽しい体験がSNSシェアにつながる |
| あなたの会社での応用 | 商品の使用イメージを動画やVRで提供 「バーチャル試着」「シミュレーター」機能の開発検討 |
成功事例から学ぶ共通法則
| 成功法則 | 説明 | 実践アクション |
|---|---|---|
| 1. 顧客中心の発想 | 企業都合ではなく、顧客の課題解決を第一に考える | ペルソナの課題を書き出し、それぞれの解決策を検討 |
| 2. データ活用 | 勘や経験だけでなく、データに基づいた意思決定 | Google Analyticsで顧客行動を毎週確認 |
| 3. 新技術への挑戦 | AR、AI、UGCなど、新しい技術・手法を積極的に試す | 小予算で新施策をテスト(月1万円から) |
| 4. シェアしたくなる仕掛け | SNS時代に合わせた「拡散される」施策設計 | 投稿したくなる特典やコンテンツを用意 |
| 5. オンライン・オフライン統合 | デジタルだけでなく、リアルとの連携で相乗効果 | 店舗でQRコード提示→LINE登録で特典 |
デジタルマーケティングの失敗事例【避けるべき落とし穴】
失敗から学ぶことも同じくらい重要です。ここでは代表的な失敗事例と、そこから得られる教訓をご紹介します。
失敗事例1:Pepsi - 社会的感度を欠いた広告
| 項目 | 内容 |
|---|---|
| 失敗内容 | Kendall Jenner出演のCM で、社会運動を軽く扱ったと批判を受ける |
| 結果 | SNS上で大規模な批判が拡散、ブランドイメージが低下、CM取り下げ |
| 失敗要因 | ① 社会的・政治的な文脈への配慮不足 ② 多様な視点でのレビュープロセスがなかった ③ 炎上リスクの事前評価が不十分 |
| 教訓 | • 広告は多様なバックグラウンドを持つメンバーでレビュー • 社会的に敏感なテーマは慎重に扱う • 炎上した場合の対応シナリオを事前に準備 |
| あなたの会社での対策 | ☑ 広告公開前に社内外で多角的にレビュー ☑ SNS監視ツールで初期反応をモニタリング ☑ クライシスマニュアルを作成 |
失敗事例2:EA Games - コミュニティ対応のミス
| 項目 | 内容 |
|---|---|
| 失敗内容 | Reddit上で課金要素について不適切なコメントを投稿 |
| 結果 | 大規模な炎上、ユーザーの信頼喪失、ゲームの評判悪化 |
| 失敗要因 | ① コミュニティの感情を理解していなかった ② 企業目線での一方的な説明 ③ 誠実さを欠いた対応 |
| 教訓 | • コミュニティマネジメントの重要性を認識 • ユーザー目線での誠実なコミュニケーション • 炎上時は迅速かつ謙虚に対応 |
| あなたの会社での対策 | ☑ SNSでの顧客の声を定期的にモニタリング ☑ コミュニティマネージャーを設置 ☑ 炎上時の初動対応ルールを明確化 |
失敗事例3:Snapchat - 不適切な広告フィルター
| 項目 | 内容 |
|---|---|
| 失敗内容 | 人種差別的と批判された広告フィルターを配信 |
| 結果 | ユーザーからの強い批判、ブランドイメージの低下、謝罪声明の発表 |
| 失敗要因 | ① 文化的感度の欠如 ② フィルター公開前のチェック体制が不十分 ③ 多様性への配慮が欠けていた |
| 教訓 | • グローバル展開では文化的背景を十分に理解 • 多様性を尊重する企業文化の醸成 • コンテンツ公開前の多角的レビュー |
| あなたの会社での対策 | ☑ 広告・コンテンツのダイバーシティチェック ☑ 異なる文化圏のスタッフによるレビュー ☑ 定期的な社内研修の実施 |
失敗から学ぶ「やってはいけない10のこと」
| NG行動 | 具体例 | 正しいアプローチ |
|---|---|---|
| 1. ターゲット不明確なまま施策実行 | 「とりあえず広告を出す」 | Who/What/Howを明確化してから実行 |
| 2. データを見ずに感覚で判断 | 「なんとなくこっちが良さそう」 | A/Bテストで客観的に判断 |
| 3. 効果測定をしない | 「広告出しっぱなし」 | 最低週1回はKPIをチェック |
| 4. 1つの施策に集中しすぎ | 「リスティング広告だけに全予算」 | 複数チャネルでリスク分散 |
| 5. トレンドに飛びつく | 「TikTokが流行ってるから」 | 自社のWhoに合うか検証してから |
| 6. LP(ランディングページ)を作らない | 「広告からトップページに誘導」 | 広告ごとに専用LPを用意 |
| 7. モバイル対応を軽視 | 「PCで見た目が良ければOK」 | スマホファースト設計が必須 |
| 8. 競合分析をしない | 「自社の施策だけ考える」 | 定期的に競合の動きをチェック |
| 9. 顧客の声を聞かない | 「自分たちが良いと思うものを作る」 | 定期的なアンケート・インタビュー |
| 10. PDCAを回さない | 「最初の設定のまま放置」 | 週次・月次で必ず改善サイクル |
デジタルマーケティングのおすすめツール【目的別に厳選】
効率的なデジタルマーケティングには、適切なツールの活用が不可欠です。目的別におすすめツールをご紹介します。
【目的別】ツール選定マトリクス
| 目的 | ツール名 | 料金 | 主な機能 | おすすめ度(初心者) |
|---|---|---|---|---|
| SEO対策 | ||||
| Google Search Console | 無料 | 検索パフォーマンス分析、インデックス管理 | ★★★★★(必須) | |
| SEMrush | $119.95/月〜 | キーワード分析、競合分析、サイト監査 | ★★★★☆ | |
| Ahrefs | $99/月〜 | 被リンク分析、キーワード調査、競合分析 | ★★★★☆ | |
| ラッコキーワード | 無料〜 | サジェストキーワード取得、共起語分析 | ★★★★★ | |
| アクセス解析 | ||||
| Google Analytics 4 | 無料 | Webサイト解析、ユーザー行動分析 | ★★★★★(必須) | |
| Microsoft Clarity | 無料 | ヒートマップ、セッション録画 | ★★★★★ | |
| Ptengine | 無料〜 | ヒートマップ、A/Bテスト | ★★★★☆ | |
| コンテンツ制作 | ||||
| Canva | 無料〜 | SNS投稿画像、バナー、プレゼン資料作成 | ★★★★★ | |
| ChatGPT | 無料〜 | 記事構成案作成、タイトル案出し、文章校正 | ★★★★★ | |
| Notion AI | $10/月〜 | コンテンツ管理、執筆支援 | ★★★★☆ | |
| SNS運用 | ||||
| Meta Business Suite | 無料 | Instagram・Facebook一元管理、予約投稿 | ★★★★★ | |
| Hootsuite | $99/月〜 | 複数SNSの一元管理、分析 | ★★★☆☆ | |
| Buffer | $6/月〜 | SNS予約投稿、分析 | ★★★★☆ | |
| メールマーケティング | ||||
| Mailchimp | 無料〜 | メール配信、セグメンテーション、分析 | ★★★★★ | |
| SendGrid | $19.95/月〜 | 大量メール配信、到達率分析 | ★★★☆☆ | |
| MA/CRM | ||||
| HubSpot | 無料〜 | MA、CRM、営業支援の統合ツール | ★★★★☆ | |
| Salesforce | $25/ユーザー/月〜 | 世界シェアNo.1のCRM | ★★☆☆☆(高機能だが複雑) | |
| kintone | $780/月〜 | 顧客管理、案件管理のカスタマイズ可能 | ★★★★☆ | |
| 広告管理 | ||||
| Google Ads | 従量課金 | Google検索・ディスプレイ広告 | ★★★★★(必須) | |
| Meta Ads Manager | 従量課金 | Facebook・Instagram広告 | ★★★★★ | |
| Yahoo!広告 | 従量課金 | Yahoo!検索・ディスプレイ広告 | ★★★★☆ | |
| プロジェクト管理 | ||||
| Notion | 無料〜 | ドキュメント、タスク、データベース統合管理 | ★★★★★ | |
| Asana | 無料〜 | チームタスク管理、ガントチャート | ★★★★☆ | |
| Trello | 無料〜 | カンバン方式のタスク管理 | ★★★★★ |
【予算別】おすすめツールセット
【月額0円】完全無料スタートパッケージ
- Google Analytics 4(アクセス解析)
- Google Search Console(SEO)
- Meta Business Suite(SNS管理)
- Canva 無料版(デザイン)
- Mailchimp 無料版(メール配信)
- Notion 無料版(プロジェクト管理)
【月額3万円】小規模ビジネスパッケージ
- 上記無料ツール +
- ラッコキーワード有料版(¥990/月)
- Microsoft Clarity(無料)
- ChatGPT Plus($20/月 = 約¥3,000)
- Buffer($6/月 = 約¥900)
- Google Ads(¥2万/月)
- 残り予算で小規模SNS広告テスト
【月額10万円】成長フェーズパッケージ
- Ahrefs($99/月 = 約¥15,000)
- Canva Pro(¥1,500/月)
- Mailchimp 有料版(¥4,000/月程度)
- HubSpot Starter(¥5,400/月〜)
- Google Ads + SNS広告(¥7万/月)
デジタルマーケティングの最新トレンド2025【今押さえるべき動き】
デジタルマーケティングは常に進化しています。現在注目されているトレンドを、実務への影響とともにご紹介します。
【2025年】押さえるべき7大トレンド
| トレンド | 概要 | ビジネスへの影響 | 今すぐできるアクション |
|---|---|---|---|
| 1. 生成AI活用の加速 | ChatGPT、Claude、Geminiなどの生成AIがマーケティング実務に浸透 | コンテンツ制作の効率化、パーソナライゼーションの高度化 | ☑ ChatGPTで記事構成案を作成 ☑ AI画像生成ツールでSNS投稿画像を量産 ☑ AIチャットボットで顧客対応を自動化 |
| 2. ゼロクリックSEOへの対応 | GoogleのSGE(Search Generative Experience)で、検索結果画面で回答が完結 | クリック数が減少する可能性、情報提供型コンテンツの価値変化 | ☑ FAQ構造化データを実装 ☑ E-E-A-Tを強化してオリジナリティを出す ☑ ブランド名での検索を増やす施策 |
| 3. ショート動画の支配的地位 | TikTok、YouTube Shorts、Instagram Reelsが主流に | 動画制作スキルが必須、テキストコンテンツだけでは不十分 | ☑ スマホで撮影→簡単編集の短尺動画を週1本投稿 ☑ 縦型動画フォーマットに最適化 ☑ 最初の3秒で惹きつける構成 |
| 4. プライバシー重視マーケティング | サードパーティCookie廃止、個人情報保護規制の強化 | ターゲティング精度の低下、ファーストパーティデータの重要性増 | ☑ メールアドレスやLINE登録を促進 ☑ 自社でのデータ収集基盤を構築 ☑ コンテキストターゲティングに移行 |
| 5. インタラクティブコンテンツ | AR/VR、診断コンテンツ、インタラクティブ動画の普及 | エンゲージメント率の大幅向上、差別化につながる | ☑ 「あなたに合った〇〇診断」コンテンツ作成 ☑ クイズ形式のSNS投稿 ☑ 360度画像・動画の活用 |
| 6. サステナビリティマーケティング | 環境・社会問題への取り組みが購買基準に | Z世代・ミレニアル世代の獲得に不可欠、ブランド価値向上 | ☑ サステナビリティ活動を積極的に発信 ☑ エコパッケージへの変更をPR ☑ 社会貢献活動をストーリーで伝える |
| 7. コミュニティ型マーケティング | ブランド中心のコミュニティ形成が重要に | 顧客ロイヤルティ向上、LTV最大化、UGC獲得 | ☑ オンラインサロンやFacebookグループ開設 ☑ ユーザー同士が交流できる場を提供 ☑ コミュニティ限定特典で帰属意識を醸成 |
トレンド対応ロードマップ(優先度別)

セルフチェックリスト【あなたの会社のデジタルマーケティング成熟度診断】
以下のチェックリストで、現在の自社のデジタルマーケティングレベルを確認しましょう。
レベル診断チェックシート
| カテゴリ | チェック項目 | できている | 一部できている | できていない | 点数 |
|---|---|---|---|---|---|
| 戦略・計画 | Who/What/Howが明確に定義されている | ◯(3点) | △(2点) | ×(0点) | |
| SMART基準に基づいた具体的なKPIを設定している | ◯(3点) | △(2点) | ×(0点) | ||
| 年間・四半期・月次のマーケティングプランがある | ◯(3点) | △(2点) | ×(0点) | ||
| 顧客理解 | ペルソナを作成し、社内で共有されている | ◯(3点) | △(2点) | ×(0点) | |
| カスタマージャーニーマップを作成している | ◯(3点) | △(2点) | ×(0点) | ||
| 定期的に顧客インタビューやアンケートを実施 | ◯(3点) | △(2点) | ×(0点) | ||
| チャネル・施策 | 3つ以上のデジタルチャネルを活用している | ◯(3点) | △(2点) | ×(0点) | |
| SEO対策を継続的に実施している | ◯(3点) | △(2点) | ×(0点) | ||
| SNSアカウントを運用し、定期的に投稿している | ◯(3点) | △(2点) | ×(0点) | ||
| Web広告(リスティング、SNS広告等)を出稿している | ◯(3点) | △(2点) | ×(0点) | ||
| コンテンツ | コンテンツカレンダーを作成・運用している | ◯(3点) | △(2点) | ×(0点) | |
| 顧客の課題解決に役立つコンテンツを提供している | ◯(3点) | △(2点) | ×(0点) | ||
| 動画コンテンツを定期的に制作・配信している | ◯(3点) | △(2点) | ×(0点) | ||
| データ・測定 | Google Analyticsを導入し、定期的に確認している | ◯(3点) | △(2点) | ×(0点) | |
| 各施策のROI(投資対効果)を測定している | ◯(3点) | △(2点) | ×(0点) | ||
| A/Bテストを実施し、継続的に改善している | ◯(3点) | △(2点) | ×(0点) | ||
| ダッシュボードで主要KPIを可視化している | ◯(3点) | △(2点) | ×(0点) | ||
| 組織・体制 | デジタルマーケティングの専任担当者がいる | ◯(3点) | △(2点) | ×(0点) | |
| 外部パートナー(代理店、フリーランス等)と連携している | ◯(3点) | △(2点) | ×(0点) | ||
| 定期的に勉強会や情報共有の場がある | ◯(3点) | △(2点) | ×(0点) | ||
| PDCA | 週次または月次でKPIレビュー会議を実施 | ◯(3点) | △(2点) | ×(0点) | |
| 競合分析を定期的に実施している | ◯(3点) | △(2点) | ×(0点) | ||
| 最新トレンドや新技術の情報収集をしている | ◯(3点) | △(2点) | ×(0点) |
診断結果と次のアクション
| 合計点数 | レベル | 状態 | 優先すべきアクション |
|---|---|---|---|
| 0〜20点 | 初心者 | デジタルマーケティングを本格的に始める準備段階 | ① Who/What/Howの明確化 ② Google Analytics導入 ③ SNSアカウント開設と運用開始 |
| 21〜40点 | 基礎レベル | 一部の施策は実施しているが、体系的でない | ① KPI設定と定期測定の仕組み化 ② コンテンツカレンダー作成 ③ 週次レビュー会議の設定 |
| 41〜55点 | 中級レベル | 基本的な施策は実施、さらなる最適化が必要 | ① A/Bテストの本格導入 ② 複数チャネルの統合管理 ③ MA/CRMツールの検討 |
| 56点以上 | 上級レベル | 体系的に実施、継続的な改善が必要 | ① 新技術(AI、AR等)の導入テスト ② グロースハックの実践 ③ 組織のさらなる強化 |
まとめ【今日から始めるデジタルマーケティング】
Key Takeaways(重要ポイント一覧)
| カテゴリ | 重要ポイント | すぐにできるアクション |
|---|---|---|
| 基礎理解 | デジタルマーケティングは「デジタル技術を活用したマーケティング活動の総称」で、Webマーケティングより広い概念 | 自社がどのチャネルを使っているか/使うべきか整理する |
| 準備が9割 | Who/What/Howが明確でないまま施策を打っても効果は限定的 | 今すぐWho/What/Howワークシートを埋める |
| 施策は組み合わせ | 単一施策ではなく、複数のチャネルを組み合わせることで相乗効果が生まれる | 現在実施している施策をリストアップし、足りないチャネルを特定 |
| 測定が成功の鍵 | 「測定できないものは改善できない」。必ずKPIを設定し、定期的に測定 | Google Analyticsを導入し、毎週金曜日に確認する習慣をつける |
| PDCAを回す | 一度施策を立てて終わりではなく、継続的な改善サイクルが必須 | 週次・月次のレビュー会議を設定し、改善アクションを決める |
| データドリブン | 勘や経験だけでなく、データに基づいた意思決定をする | A/Bテストを1つ設定してみる(ボタンの色、見出しの文言など) |
| 顧客中心主義 | 企業都合ではなく、常に「顧客の課題解決」を第一に考える | 顧客アンケートやインタビューを実施し、生の声を聞く |
| 長期的視点 | SEOやコンテンツマーケティングは資産形成。短期と長期の施策をバランスよく | 短期(広告)と長期(SEO、コンテンツ)に予算を分ける |
| トレンドへの対応 | 生成AI、ショート動画、プライバシー対応など、常に最新動向をキャッチアップ | 週1回、業界ニュースやトレンド記事を読む時間を確保 |
| 小さく始める | 完璧を目指さず、まず小予算・小規模でテストし、効果があれば拡大 | 月1万円の予算で1つの新施策をテストしてみる |
Next Action(明日から取るべき3つの行動)
【ステップ1】まずは現状把握(所要時間:2時間)
| タスク | 具体的な手順 | 成果物 |
|---|---|---|
| 自社のWho/What/Howを書き出す | 本記事のワークシートを使って、30分で書けるところまで埋める | Who/What/Howワークシート(初版) |
| 現在の施策を棚卸し | 実施中の施策をリストアップし、効果を◎◯△×で評価 | 施策一覧表 |
| ツール設定確認 | Google Analyticsが正しく動いているか確認。なければ今すぐ設置 | アクセス解析環境 |
【ステップ2】小さな改善を1つ実行(所要時間:3時間)
| タスク | 具体的な手順 | 期待効果 |
|---|---|---|
| LPまたは主要ページの改善 | ファーストビューのコピーを見直す、CTAボタンを目立たせる、問い合わせフォームを簡略化する、のいずれか1つ | CVR 10〜30%向上 |
| SNS投稿を1本作成 | 顧客の課題に寄り添うコンテンツを1つ投稿(リール動画またはカルーセル投稿) | エンゲージメント獲得、フォロワー増 |
| メールテンプレート改善 | 件名を魅力的に変更、本文の一文目を改善 | 開封率5〜10%向上 |
【ステップ3】仕組みを作る(所要時間:2時間)
| タスク | 具体的な手順 | 継続効果 |
|---|---|---|
| 週次レビュー会議を設定 | 毎週金曜15時に30分のKPIレビューミーティングを設定 | PDCAサイクルが回り始める |
| 来月のコンテンツカレンダー作成 | Googleスプレッドシートで簡易版でOK。週1本のコンテンツから | コンテンツ制作が計画的に |
| 競合チェックの習慣化 | 月1回、競合3社のWebサイトとSNSをチェックする日を設定 | 市場変化を見逃さない |
おわりに
デジタルマーケティングは、決して「デジタルに詳しい一部の人だけのもの」ではありません。基本を押さえ、小さく始めて、継続的に改善していけば、誰でも成果を出すことができます。
重要なのは、「完璧な戦略を立ててから動く」ことではなく、「まず一歩を踏み出し、データを見ながら改善していく」ことです。この記事で紹介したフレームワークやチェックリストを活用して、ぜひ明日から実践してみてください。
あなたのデジタルマーケティングの成功を心から応援しています。何か困ったことや質問があれば、この記事を見返して、自社に合った施策を見つけてください。
【関連記事】










