- はじめに:消費者の心を掴むマーケティング組織の必要性
- なぜ今、BtoC企業にマーケティング組織が不可欠なのか
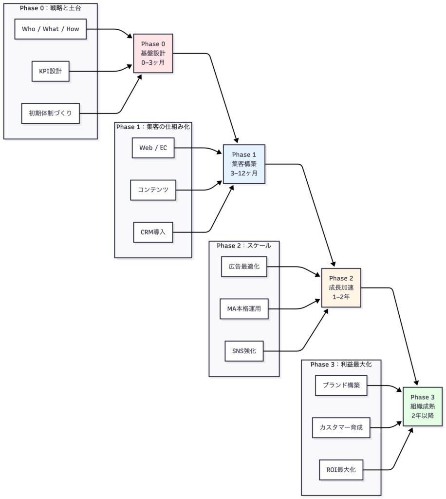
- BtoCマーケティング組織立ち上げ 4つの成長フェーズ
- Phase 0:基盤設計期(立ち上げ準備:0〜3ヶ月)
- Phase 1:集客構築期(本格稼働:3〜12ヶ月)
- Phase 2:成長加速期(規模拡大:1〜2年)
- Phase 3:組織成熟期(全体最適化:2年以降)
- よくある失敗パターンと対策
- 全フェーズ実行チェックリスト(総括版)
- あなたの会社は今どのフェーズ?自己診断ツール
- まとめ:BtoCマーケティング組織立ち上げのKey Takeaways
- Next Action:明日から取るべき具体的行動
- 最後に:マーケティング組織立ち上げは長い旅
はじめに:消費者の心を掴むマーケティング組織の必要性
「Instagramで話題の商品を作りたいけど、どうやって情報を届ければいいのかわからない」「ECサイトへのアクセスは増えているのに、なぜか購入につながらない」——消費者向けビジネスを展開するあなたの会社で、こんな壁にぶつかっていませんか?
デジタル時代の消費者は、気になる商品を見つけたら即座にスマホで検索し、SNSで評判をチェックし、ECサイトで価格を比較します。この購買行動の変化に対応するには、もはや従来型の広告出稿や店舗販売だけでは不十分です。
本記事では、BtoC企業がマーケティング組織を立ち上げる際の実践ロードマップを、4つの成長段階に分けて徹底解説します。スタートアップから成熟企業まで、あなたの会社の現在地に合わせた具体的なアクションプランが見つかります。
読了後には、「まず何をすべきか」「誰を採用すべきか」「どの施策から着手すべきか」が明確になり、消費者の心を掴むマーケティング組織への第一歩を踏み出せるでしょう。
なお、BtoBマーケティング組織の立ち上げについてはこちらの記事をご覧ください。
なぜ今、BtoC企業にマーケティング組織が不可欠なのか
デジタルシフトで変わった消費者の購買プロセス
かつて消費者は、店頭で商品を見て、店員の説明を聞いて購入を決めていました。しかし現在の購買行動は劇的に変化しています

現代の消費者行動の特徴:
| 購買段階 | 消費者の行動 | マーケティング組織の役割 |
|---|---|---|
| 認知 | SNSで偶然発見、インフルエンサーの投稿で知る | SNS運用、インフルエンサー施策 |
| 情報収集 | Google検索、YouTube動画、ブログ記事を読む | SEO対策、コンテンツマーケティング |
| 比較検討 | 口コミサイト確認、価格比較サイトでチェック | レビュー促進、UGC活用 |
| 購入 | ECサイトやネットサービをワンクリック購入、店舗で実物確認後ネット注文 | ECサイト最適化、オムニチャネル |
| レビュー | SNSに写真投稿、レビューサイトに評価記入 | SNSキャンペーン、レビュー依頼 |
マーケティング組織がもたらす3つの変革
1. 顧客獲得コストの最適化
広告に依存した集客では、出稿を止めた瞬間に売上が止まります。マーケティング組織は、SEO・SNS・コンテンツマーケティングといった資産型の集客チャネルを構築し、持続可能な顧客獲得を実現します。
具体例:アパレルEC企業A社の事例
- マーケ組織立ち上げ前:Instagram広告費 月300万円 → 新規顧客100名(CAC 3万円)
- マーケ組織立ち上げ後:SEO+SNS+UGC活用 → 新規顧客500名(CAC 8,000円)
2. 顧客生涯価値(LTV)の最大化
一度購入した顧客を放置していませんか?マーケティング組織は、メール・LINE・アプリを通じた継続的なコミュニケーションにより、リピート購入を促進します。
数値で見る効果:
- 新規顧客獲得コスト:リピート顧客維持コスト = 5:1
- リピート顧客の購入額:初回購入客の購入額 = 2〜3倍
- LTVが2倍になれば、獲得に投資できる予算も2倍に
3. ブランド価値の確立と競争優位性
価格競争に巻き込まれず、「この会社から買いたい」と思われるブランドを構築します。Instagram・TikTok・YouTubeでの世界観の発信、UGCの促進、ファンコミュニティの育成により、価格以外の価値で選ばれる存在になります。
BtoCマーケティング組織立ち上げ 4つの成長フェーズ
組織の成熟度に応じて、取り組むべき施策も必要な人材も変わります。以下の4フェーズで段階的に成長させましょう。
| フェーズ | タイムライン | チーム規模 | 月間予算目安 | 主な達成目標 |
|---|---|---|---|---|
| Phase 0 基盤設計 | 0〜3ヶ月 | 1〜2名 | 50〜100万円 | 戦略策定、ターゲット明確化、初期施策トライアル |
| Phase 1 集客構築 | 3〜12ヶ月 | 2〜4名 | 100〜300万円 | Web/EC最適化、コンテンツ量産、CRM基盤構築 |
| Phase 2 成長加速 | 1〜2年 | 5〜8名 | 300〜800万円 | チャネル多様化、MA活用、SNS本格化 |
| Phase 3 組織成熟 | 2年以降 | 10名以上 | 1,000万円以上 | ブランドマーケティング、顧客コミュニティ、ROI最大化 |

それでは、各フェーズの詳細を見ていきましょう。
Phase 0:基盤設計期(立ち上げ準備:0〜3ヶ月)
このフェーズのゴール
「誰に・何を・どう届けるか」の戦略を固め、最初の成果創出への土台を作る
焦って施策を乱発しても、方向性が定まっていなければ効果は出ません。このフェーズでは、戦略設計に時間を投資しましょう。
実行すべき5つの重要タスク
1. ターゲット顧客の徹底理解(Who)
「20代〜40代の女性」では曖昧すぎます。具体的なペルソナを設定し、その人の生活・悩み・欲求を深く理解します。
ペルソナ設定テンプレート:
| 項目 | 具体例 | 設定のポイント |
|---|---|---|
| 基本情報 | 田中美咲さん(32歳)、都内在住、既婚、子供1人 | 実在しそうなリアリティ |
| 職業・年収 | IT企業勤務、世帯年収800万円 | 購買力の想定 |
| ライフスタイル | 平日は時短勤務、週末は家族で過ごす | 商品を使うシーン |
| 価値観 | 品質重視、環境への配慮、時短したい | 購買の意思決定基準 |
| 情報収集源 | Instagram、ママ友の口コミ、Amazonレビュー | どこにリーチすべきか |
| 抱える悩み | 子育てと仕事の両立、自分の時間が取れない | 商品が解決すること |
| 購買トリガー | SNSで話題、友人の推薦、限定感 | どう動機づけるか |
ペルソナ設定の実践ステップ:

実施手順:
- 既存顧客データの定量分析(1週間)
- 購入履歴から年齢・性別・居住地・購入頻度を分析
- Google Analyticsで流入元・閲覧ページ・滞在時間を確認
- 売上上位20%の優良顧客の共通点を抽出
- Webアンケートの実施(2週間)
- 購入後メールでアンケート依頼(回答率目標:10%)
- 質問項目:購入理由、情報収集方法、決め手、改善希望点
- 回答者には割引クーポンで謝礼
- 深掘りインタビュー(2週間)
- アンケート回答者から5〜10名を選定
- オンライン30分 or 対面1時間のヒアリング
- 「なぜその商品を選んだのか」を5回繰り返し深掘り
- ペルソナシート完成と社内共有(1週間)
- 3〜5パターンのペルソナを作成
- 顔写真・名前・ストーリーを付けてリアルに
- 経営陣・営業・商品企画と認識合わせ
2. 提供価値の明確化(What)
あなたの商品・サービスは、顧客の人生にどんな変化をもたらしますか?機能ではなく、顧客が得られる体験・感情を言語化します。
価値設計のフレームワーク:
| レイヤー | 内容 | 記述例 |
|---|---|---|
| 機能的価値 | 商品が持つ具体的な機能・性能 | 「保温性が高い」「充電が速い」「洗濯機で洗える」 |
| 情緒的価値 | 使用時に感じる感情・気分 | 「安心感」「ワクワク感」「特別感」「自信」 |
| 自己表現価値 | その商品を持つことで表現できる自分 | 「環境意識の高い人」「センスがいい人」「先進的な人」 |
| 社会的価値 | 社会に与える良い影響 | 「エコに貢献」「地域活性化」「雇用創出」 |
成功事例:スターバックスの価値設計
| レイヤー | スターバックスの価値 |
|---|---|
| 機能的価値 | 美味しいコーヒー、Wi-Fi完備、長時間滞在可能 |
| 情緒的価値 | リラックスできる、特別な時間、自分へのご褒美 |
| 自己表現価値 | センスの良い人、意識の高い人 |
| 社会的価値 | フェアトレード、環境配慮 |
3. 競合との差別化ポイント(POD/POP/POF)
市場で戦い、顧客に選ばれ続けるために満たすべき要素を整理して言語化することも重要です。
POD(Point of Difference):競合にない独自の強み
POP(Point of Parity):競合と同等レベルで満たすべき条件
POF(Frame of Reference):どの市場で戦うか
| 要素 | 設定内容 | 具体例(オーガニックコスメブランド) |
|---|---|---|
| POF | 参入市場の定義 | 「30代女性向けオーガニックスキンケア市場」 |
| POP | 業界標準として必須の要素 | オーガニック認証、無添加、国内製造 |
| POD | 競合との明確な差別化 | 「日本の伝統素材(酒粕・米ぬか)×最新科学」 |
POD設定のチェックリスト:
- [ ] 顧客にとって本当に価値があるか?
- [ ] 競合が真似しにくいか?(技術・ブランド・ネットワーク)
- [ ] 一言で説明できるわかりやすさがあるか?
- [ ] 証拠・根拠で裏付けられるか?
4. マーケティング目標(KGI)と指標(KPI)の設定
BtoC企業の典型的なKGI/KPI構造:

Phase 0で設定すべき主要KPI:
| カテゴリ | KPI | 目標設定の考え方 | ツール |
|---|---|---|---|
| 認知 | SNSフォロワー数、Web訪問者数 | 市場規模の0.1〜1%を目標 | Instagram, GA4 |
| 獲得 | 新規顧客数、CVR | 過去実績 or 業界平均から設定 | GA4, ECプラットフォーム |
| 収益 | 売上、客単価、粗利率 | 事業計画から逆算 | ECプラットフォーム |
| 継続 | リピート率、購入頻度、LTV | 初期は仮説、徐々に最適化 | CRMツール |
目標設定の逆算例:
【前提】
- 年間売上目標:1億2,000万円
- 平均客単価(初回):5,000円
- 平均客単価(リピート):8,000円
- リピート率:30%
【計算】
- 新規顧客からの売上目標:1億2,000万円 × 70% = 8,400万円
- 必要な新規顧客数:8,400万円 ÷ 5,000円 = 16,800人(月1,400人)
- CVR 2%と仮定した場合の必要訪問者数:1,400人 ÷ 2% = 70,000人/月
5. 最小限のチーム体制とツール選定
Phase 0の推奨体制:
| 役割 | 人数 | 主な責任 | 必要スキル | 調達方法 |
|---|---|---|---|---|
| マーケティングリーダー | 1名 | 戦略立案、KPI管理、経営報告 | BtoCマーケ経験、データ分析 | 中途採用 or 社内異動 |
| マーケター/デザイナー | 1名 | SNS運用、LP制作、広告運用 | デザイン、ライティング、Web | 中途採用 or 外部委託 |
Phase 0で導入すべき必須ツール:
| カテゴリ | ツール | 月額費用 | 用途 |
|---|---|---|---|
| EC構築 | Shopify / BASE / カラーミーショップ | 0〜3万円 | オンラインストア開設 |
| アクセス解析 | Google Analytics 4(無料) | 0円 | Web訪問者分析 |
| SNS管理 | Meta Business Suite(無料) | 0円 | Instagram/Facebook投稿管理 |
| メール配信 | Mailchimp(無料プラン) | 0円 | メルマガ配信(2,000通まで) |
| 顧客管理 | Googleスプレッドシート | 0円 | 購入履歴、問い合わせ管理 |
ツール選定の優先順位:
- まず無料ツールでスタート
- 月間売上が500万円を超えたら有料ツール検討
- 自動化が必要になったタイミングでMA導入
Phase 0 実行チェックリスト
このフェーズが完了したかを確認しましょう。
| No | タスク | 完了 |
|---|---|---|
| 1 | ペルソナシート作成(3〜5パターン) | ☐ |
| 2 | 顧客インタビュー実施(5名以上) | ☐ |
| 3 | Who/What/Howを1枚にまとめた戦略シート完成 | ☐ |
| 4 | 競合3社以上の分析レポート作成 | ☐ |
| 5 | KGI/KPI設定と測定方法の決定 | ☐ |
| 6 | 経営陣・営業との目標合意 | ☐ |
| 7 | ECサイト or LPの公開 | ☐ |
| 8 | Google Analytics 4の設定完了 | ☐ |
| 9 | SNSアカウント開設と初回投稿 | ☐ |
| 10 | 初期チームメンバーの確保 | ☐ |
Phase 1:集客構築期(本格稼働:3〜12ヶ月)
このフェーズのゴール
「安定的に顧客を獲得できる仕組み」を構築し、月次で成果を出す
Phase 0で固めた戦略を実行に移し、トライ&エラーを繰り返しながら「勝ちパターン」を見つけます。
実行すべき6つの重要施策
1. 顧客獲得の黄金パターン構築
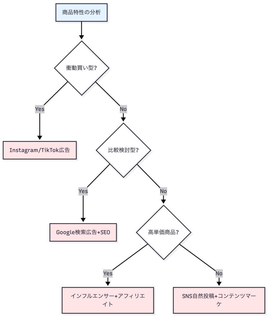
複数のチャネルを試し、費用対効果の高いチャネルを特定します。
典型的な顧客獲得チャネルとCPAの目安:
| チャネル | CPA目安 | 即効性 | 資産性 | 適した商品 |
|---|---|---|---|---|
| Google検索広告 | 3,000〜10,000円 | ★★★ | ★☆☆ | 比較検討型商品 |
| Instagram広告 | 2,000〜8,000円 | ★★★ | ★☆☆ | 衝動買い型商品 |
| SEO(自然検索) | 500〜3,000円 | ★☆☆ | ★★★ | あらゆる商品 |
| SNS自然投稿 | 0〜1,000円 | ★★☆ | ★★★ | ビジュアル訴求商品 |
| インフルエンサー | 5,000〜30,000円 | ★★☆ | ★★☆ | トレンド商品 |
| アフィリエイト | 成果報酬(売上の10〜30%) | ★★☆ | ★☆☆ | 高単価商品 |
チャネル選定の判断基準:

実践ステップ:テストマーケティング
- 3〜5つのチャネルに少額予算を分散(1ヶ月目)
- 各チャネル月5〜10万円でテスト
- 最低100クリック以上獲得できる予算を確保
- データ収集と分析(2ヶ月目)
- CPA(顧客獲得単価)の算出
- CVR(コンバージョン率)の比較
- LTV(顧客生涯価値)の試算
- 勝ちチャネルへの集中投資(3ヶ月目以降)
- CPA < LTV × 30% のチャネルに予算集中
- 効果の低いチャネルは一旦停止
- 新チャネルのテストは予算の10〜20%で継続
2. Webサイト/ECサイトの最適化
訪問者を顧客に変えるため、LPとECサイトを徹底的に改善します。
高CVRなLPの黄金構成(BtoC版):
| セクション | 目的 | 具体的な要素 | 滞在時間目安 |
|---|---|---|---|
| ファーストビュー | 3秒で興味喚起 | キャッチコピー、メインビジュアル、CTA | 3〜5秒 |
| 共感パート | 「これ私のこと!」と思わせる | 顧客の悩み・欲求の言語化 | 10〜15秒 |
| 解決策提示 | 商品が悩みを解決すると示す | ビフォーアフター、商品説明 | 20〜30秒 |
| 証拠・権威 | 信頼性の担保 | 顧客レビュー、受賞歴、メディア掲載 | 15〜20秒 |
| 差別化 | 競合との違いを明示 | 独自の特徴、こだわり | 10〜15秒 |
| オファー | 今買う理由を作る | 限定割引、特典、送料無料 | 5秒 |
| CTA | 購入への後押し | わかりやすいボタン、購入の簡単さ強調 | 5秒 |
| FAQ | 不安・疑問の解消 | よくある質問、返品ポリシー | 10〜15秒 |
CVR改善のA/Bテスト優先順位:
- メインビジュアル(CTR 20〜50%改善の可能性)
- 人物の有無、表情、視線の方向
- 商品の見せ方(使用シーン vs 商品単体)
- キャッチコピー(CVR 10〜30%改善の可能性)
- ベネフィット訴求 vs 機能訴求
- 数字の有無(「満足度92%」など)
- CTAボタン(CVR 5〜20%改善の可能性)
- 色(赤・緑・オレンジで比較)
- 文言(「購入する」vs「カートに入れる」vs「今すぐ手に入れる」)
- 位置・サイズ
- 価格表示(CVR 10〜25%改善の可能性)
- 割引表示(「50%OFF」vs「5,000円→2,500円」)
- 分割払い表示(「月々850円〜」)
3. コンテンツマーケティングの始動
SEOとSNSで資産となるコンテンツを蓄積します。
コンテンツタイプ別の役割:
| コンテンツ種類 | 主な目的 | 更新頻度 | 効果が出るまで | 制作コスト |
|---|---|---|---|---|
| SEOブログ記事 | 検索流入獲得 | 週2〜3本 | 3〜6ヶ月 | 中〜高 |
| SNS投稿(Instagram) | ブランド認知、ファン育成 | 毎日 | 1〜3ヶ月 | 低〜中 |
| SNS投稿(TikTok) | バズによる拡散 | 週3〜5本 | 即座〜1ヶ月 | 低 |
| YouTube動画 | 商品理解促進 | 週1本 | 3〜6ヶ月 | 高 |
| メールマガジン | 既存顧客の育成 | 週1〜2回 | 即座 | 低 |
SEOコンテンツのキーワード選定ステップ:
- 顧客の検索意図を4タイプに分類
| 検索意図 | キーワード例 | コンテンツ例 | CVR |
|---|---|---|---|
| 購買意図 | 「商品名 最安値」「商品名 口コミ」 | 商品レビュー、価格比較 | 高 |
| 情報収集 | 「〇〇 選び方」「〇〇 おすすめ」 | 比較記事、ランキング | 中 |
| 悩み解決 | 「〇〇 原因」「〇〇 対策」 | ハウツー記事、Q&A | 低〜中 |
| 娯楽・暇つぶし | 「〇〇 あるある」「〇〇 トレンド」 | エンタメ記事、トレンド解説 | 低 |
- キーワードボリュームと競合性のバランス
| キーワード | 競合性 | 検索ボリューム | 該当象限 |
|---|---|---|---|
| 黄金KW | 低 | 大 | 黄金キーワード |
| ニッチKW | 低 | 小 | ニッチキーワード |
| 挑戦KW | 高 | 大 | 挑戦キーワード |
| 避けるKW | 高 | 小 | レッドオーシャン |
優先順位:
- 黄金キーワード:検索ボリューム大 × 競合性低 → 最優先
- ニッチキーワード:検索ボリューム小 × 競合性低 → 初期に攻める
- 挑戦キーワード:検索ボリューム大 × 競合性高 → 組織が成熟してから
- 避けるキーワード:検索ボリューム小 × 競合性高 → 手を出さない
4. CRMシステムの導入と育成シナリオ設計
一度購入した顧客を「ファン」に育て、リピート購入を促します。
顧客育成の3ステップ:

ステップ別メール内容設計:
| タイミング | 件名例 | 本文の主要素 | 目的 | 開封率目標 |
|---|---|---|---|---|
| 購入直後 | 「ご注文ありがとうございます!」 | お礼、配送情報、問い合わせ先 | 安心感の提供 | 60%以上 |
| 3日後 | 「商品は届きましたか?」 | 到着確認、初回使用の注意点 | 使用開始の後押し | 40%以上 |
| 7日後 | 「もっと効果を引き出す3つのコツ」 | 活用方法、レシピ、コーディネート例 | 満足度向上 | 30%以上 |
| 14日後 | 「あなたの声を聞かせてください」 | レビュー依頼、写真投稿依頼 | UGC獲得 | 25%以上 |
| 30日後 | 「こちらもおすすめです」 | 関連商品、定期購入の案内 | クロスセル・アップセル | 20%以上 |
顧客セグメント別のコミュニケーション戦略:
| セグメント | 定義 | 施策 | 目標 |
|---|---|---|---|
| 新規顧客 | 初回購入から30日以内 | 使い方ガイド、サポート充実 | 2回目購入率30% |
| アクティブ顧客 | 過去3ヶ月以内に購入 | 新商品情報、限定セール | 購入頻度の向上 |
| 休眠顧客 | 過去3〜12ヶ月購入なし | カムバッククーポン、理由ヒアリング | 30%の復活 |
| ロイヤル顧客 | 年3回以上 or LTV上位20% | VIP限定特典、先行販売 | LTVの最大化 |
5. PDCAサイクルの確立
データに基づいた改善を週次で回します。
週次レポートのテンプレート:
| 指標 | 先週実績 | 今週実績 | 前週比 | 目標 | 達成率 | コメント |
|---|---|---|---|---|---|---|
| Web訪問者数 | 45,000 | 52,000 | +15.6% | 50,000 | 104% | Instagram広告が好調 |
| 新規顧客数 | 320 | 285 | -10.9% | 350 | 81.4% | CVR低下が課題 |
| CVR | 0.71% | 0.55% | -0.16pt | 0.70% | 78.6% | LP改善が必要 |
| 客単価 | 4,800円 | 5,200円 | +8.3% | 5,000円 | 104% | セット販売が奏功 |
| 売上 | 153.6万円 | 148.2万円 | -3.5% | 175万円 | 84.7% | 訪問者数を増やす |
改善サイクルの回し方:
- 週次ミーティング(月曜午前)
- 先週の数値レビュー
- 課題の特定(3つ以内に絞る)
- 改善アクションの決定
- 施策実行(月曜午後〜金曜)
- 決定した施策を実行
- 日次で簡易チェック
- 週次振り返り(金曜午後)
- 施策の効果測定
- 学びの言語化
- 翌週への引き継ぎ
PDCA高速化のコツ:
- 完璧を求めず、60%の完成度で実行
- 1週間で結果が出る小さな施策を優先
- 失敗を責めず、学びを称賛する文化
6. チーム体制の拡充
Phase 1では2〜4名体制に拡大し、役割分担を明確にします。
Phase 1の推奨体制:
| 役割 | 人数 | 主な業務 | KPI | 採用方法 |
|---|---|---|---|---|
| マーケティングマネージャー | 1名 | 戦略立案、予算管理、経営報告 | 売上、ROAS | 既存メンバー |
| Web/ECマーケター | 1名 | LP制作、CVR改善、広告運用 | CVR、CPA | 中途採用 |
| コンテンツマーケター | 1名 | SEO記事、SNS投稿、動画制作 | PV数、SNSフォロワー | 中途 or 外注 |
| CRMマーケター | 0〜1名 | メール配信、顧客分析、リピート施策 | リピート率、LTV | 中途 or 兼任 |
Phase 1 実行チェックリスト
| No | タスク | 完了 |
|---|---|---|
| 1 | 3つ以上の集客チャネルでテストマーケティング実施 | ☐ |
| 2 | CPA・CVR・ROASの測定と分析 | ☐ |
| 3 | LPのA/Bテスト実施(最低3回) | ☐ |
| 4 | SEOブログ記事を月10本以上公開 | ☐ |
| 5 | Instagram/TikTokアカウントの週3回以上投稿 | ☐ |
| 6 | CRMツール導入とメール配信開始 | ☐ |
| 7 | 顧客育成シナリオ設計(5ステップ以上) | ☐ |
| 8 | 週次レポート運用の定着 | ☐ |
| 9 | 月次で振り返りMTG実施 | ☐ |
| 10 | チームメンバーを2名以上に拡大 | ☐ |
Phase 2:成長加速期(規模拡大:1〜2年)
このフェーズのゴール
「勝ちパターンを横展開し、売上を3〜5倍にスケール」
Phase 1で見つけた成功パターンを拡大し、複数チャネルで安定的に顧客を獲得できる状態を作ります。
実行すべき7つの成長施策
1. 広告予算の最適配分とROAS最大化
データに基づき、費用対効果の高いチャネルに予算を集中投下します。
広告予算配分の最適化分析:
| チャネル | 現状予算 | 現状ROAS | 予算増額後のROAS予測 | 最適予算 | 増減 |
|---|---|---|---|---|---|
| Instagram広告 | 30万円 | 4.5倍 | 4.2倍 | 50万円 | +20万円 |
| Google検索広告 | 20万円 | 3.8倍 | 3.5倍 | 35万円 | +15万円 |
| Facebook広告 | 15万円 | 2.1倍 | 1.8倍 | 10万円 | -5万円 |
| TikTok広告 | 10万円 | 5.2倍 | 4.8倍 | 25万円 | +15万円 |
| アフィリエイト | 成果報酬 | 3.5倍 | 3.5倍 | 継続 | ±0 |
ROAS改善の3つのレバー:

具体的な改善アクション:
- CVR向上施策
- ターゲティング:「過去購入者の類似ユーザー」に絞り込み
- クリエイティブ:実際の顧客レビュー動画を広告に使用
- LP:「お客様の声」セクションを上部に配置
- 客単価UP施策
- 「3個セットで20%OFF」のバンドル販売
- 「あと2,000円で送料無料」の表示
- 購入完了前に関連商品をレコメンド
- LTV最大化施策
- 初回購入者に「次回20%OFFクーポン」を即座に配布
- 購入30日後に「定期購入で10%OFF」のオファー
- 3回購入した顧客を「VIP会員」に自動昇格
2. コンテンツマーケティングの本格展開
SEOとSNSのコンテンツを大量生産し、資産化します。
コンテンツ制作体制の強化:
| コンテンツ種類 | Phase 1(〜12ヶ月) | Phase 2(1〜2年) | 制作体制 |
|---|---|---|---|
| SEOブログ記事 | 月10本 | 月30本 | ライター3名体制 |
| Instagram投稿 | 毎日1投稿 | 毎日2投稿+ストーリーズ | デザイナー1名+マーケター |
| TikTok動画 | 週3本 | 週7本 | 動画クリエイター1名 |
| YouTube動画 | 月2本 | 月4本 | 外部制作会社 |
| メルマガ | 週1回 | 週2回 | マーケター兼任 |
SEOコンテンツの大量生産フロー:

品質を保ちながら量産するコツ:
- テンプレート化
- 「〇〇おすすめ10選」「〇〇の選び方」などパターンを固定
- 記事構成テンプレートを5〜10種類用意
- 見出し・文字数・画像枚数のルールを明文化
- 外部ライター活用
- クラウドソーシングで専門ライターを確保
- レギュレーション(文体・NGワード・引用ルール)を徹底
- 初稿→内部編集→公開の3ステップで品質担保
- 既存記事のリライト
- 公開6ヶ月後に順位をチェック
- 11〜30位の記事を優先リライト
- 最新情報追加+競合分析で順位アップ
3. MA(マーケティングオートメーション)の本格活用
顧客の行動に応じた自動コミュニケーションで、LTVを最大化します。
MAで自動化すべきシナリオTOP5:
| シナリオ名 | トリガー | 配信内容 | 目的 | 効果目安 |
|---|---|---|---|---|
| カゴ落ち防止 | カート投入後24時間放置 | 「まだカートに商品が残っています」+10%OFFクーポン | CVR向上 | CVR +15〜30% |
| 購入後フォロー | 購入完了 | 使い方ガイド→レビュー依頼→関連商品提案(7日間) | リピート率UP | リピート率 +20% |
| 休眠復活 | 最終購入から90日経過 | 「お久しぶりです」+20%OFFクーポン | 休眠顧客の復活 | 復活率 10〜15% |
| 閲覧行動追跡 | 特定商品ページを3回閲覧 | 「気になる商品はこちら」+送料無料 | CVR向上 | CVR +10〜20% |
| VIP育成 | LTV上位20% | 限定商品先行案内、特別割引 | LTV最大化 | LTV +30% |
MA設定の具体例:カゴ落ち防止シナリオ

メール配信の最適化:
| 要素 | 改善前 | 改善後 | 効果 |
|---|---|---|---|
| 件名 | 「新商品のお知らせ」 | 「【田中様限定】新商品を20%OFFでご案内」 | 開封率 +35% |
| 送信時間 | 午前10時一律 | 顧客の過去開封時間に合わせて送信 | 開封率 +18% |
| 配信頻度 | 週1回一律 | 顧客のエンゲージメントに応じて調整 | 配信停止率 -40% |
| パーソナライズ | なし | 過去購入商品に基づく推奨 | CTR +50% |
4. SNSマーケティングの強化とUGC活用
SNSでのブランド認知を拡大し、ユーザー投稿を促進します。
SNS別の戦略:
| プラットフォーム | 主な目的 | 投稿頻度 | コンテンツタイプ | フォロワー目標(Phase 2終了時) |
|---|---|---|---|---|
| ブランド世界観の発信、UGC促進 | 毎日2投稿+ストーリーズ | 商品写真、ライフスタイル、顧客投稿 | 10,000〜50,000人 | |
| TikTok | バズによる認知拡大 | 週7投稿 | 商品紹介、ハウツー、エンタメ | 5,000〜30,000人 |
| X(旧Twitter) | リアルタイム情報、顧客対話 | 毎日5ツイート | 新商品情報、キャンペーン、返信 | 3,000〜15,000人 |
| YouTube | 商品詳細説明、ブランドストーリー | 月4本 | 商品レビュー、使い方、インタビュー | 1,000〜5,000人 |
| LINE公式 | 既存顧客との密なコミュニケーション | 週2配信 | クーポン、新商品案内、アンケート | 友だち数 5,000〜20,000人 |
UGC(ユーザー生成コンテンツ)促進施策:
- ハッシュタグキャンペーン
- オリジナルハッシュタグ「#○○のある暮らし」を設定
- 投稿者から抽選で10名にプレゼント
- 優秀投稿は公式アカウントでリポスト
- レビュー投稿の促進
- レビュー投稿で次回使える500円クーポン
- 写真付きレビューには1,000円クーポン
- 毎月「ベストレビュー賞」で特典進呈
- アンバサダープログラム
- 熱心なファンを「ブランドアンバサダー」に認定
- 新商品の先行体験、限定イベント招待
- 月1回のオンライン交流会で意見収集
UGC活用の効果:
- 広告クリエイティブのコスト削減(外部制作費が不要)
- CVR向上(実際のユーザー投稿は信頼性が高い)
- SEO効果(UGCがロングテールキーワードで上位表示)
5. オムニチャネル戦略の展開
オンラインとオフラインを統合し、顧客体験を向上させます。
BtoC企業のオムニチャネル実装例:
| タッチポイント | Phase 1(オンラインのみ) | Phase 2(オムニチャネル) | 顧客体験の変化 |
|---|---|---|---|
| 商品認知 | Web広告、SNS | Web広告、SNS、店頭POP | オンライン・オフライン両方でリーチ |
| 情報収集 | ECサイト、ブログ | ECサイト、ブログ、店頭スタッフ | 実物確認+詳細情報 |
| 購入 | ECサイトのみ | ECサイト、実店舗、電話注文 | 都合の良い方法で購入 |
| 受け取り | 自宅配送のみ | 自宅配送、店舗受け取り、コンビニ受け取り | 受け取りの柔軟性 |
| アフターケア | メールのみ | メール、LINE、店舗相談 | 困った時にすぐ相談 |
| リピート | ECサイト | ECサイト、店舗、定期購入 | 購入方法の選択肢 |
実装の優先順位:
- オンラインで購入→店舗で受け取り
- ECサイトで注文後、提携店舗で当日受け取り可能に
- 送料無料+待ち時間ゼロで顧客満足度向上
- 店舗で確認→オンラインで購入
- 店頭にQRコード設置、スマホでECサイトに誘導
- 店舗在庫切れでも機会損失を防止
- 顧客データの統合
- オンライン・オフラインの購入履歴を一元管理
- どのチャネルでも一貫したサービス提供
- LINE公式アカウントの活用
- 店舗レジでLINE友だち登録を促進
- LINE経由でオンラインクーポン配布
6. データ分析の高度化とBI活用
データを戦略に活かすため、分析環境を整備します。
Phase 2で導入すべき分析ツール:
| ツール | 用途 | 月額費用 | 導入タイミング |
|---|---|---|---|
| Google Analytics 4 | Web行動分析 | 無料 | Phase 0〜 |
| Googleタグマネージャー | タグ一元管理 | 無料 | Phase 1〜 |
| Looker Studio(旧データポータル) | ダッシュボード作成 | 無料 | Phase 1〜 |
| Tableau / Looker | 高度なBI分析 | 10〜30万円 | Phase 2〜 |
| ヒートマップツール(Clarity / Hotjar) | LP改善 | 0〜3万円 | Phase 1〜 |
経営ダッシュボードの構成例:

データ分析の実践:コホート分析
コホート分析により、顧客の購買パターンを可視化します。
| 購入月 | 顧客数 | 1ヶ月後 | 2ヶ月後 | 3ヶ月後 | 6ヶ月後 | 12ヶ月後 |
|---|---|---|---|---|---|---|
| 2024年1月 | 500 | 28% | 18% | 15% | 12% | 10% |
| 2024年2月 | 520 | 32% | 22% | 18% | 14% | - |
| 2024年3月 | 480 | 30% | 20% | 16% | - | - |
| 2024年4月 | 550 | 35% | 25% | - | - | - |
分析から得られる示唆:
- 4月購入顧客のリピート率が高い → 春の新商品キャンペーンが効果的
- 3ヶ月後に急減 → 3ヶ月目に特別オファーを送るべき
- 全体的にリピート率向上傾向 → CRM施策が奏功
7. チーム体制の拡充(5〜8名体制へ)
Phase 2の推奨組織体制:
| 役割 | 人数 | 主な業務 | 必要スキル |
|---|---|---|---|
| マーケティングマネージャー | 1名 | 戦略立案、予算管理、経営報告、チーム統括 | リーダーシップ、戦略思考 |
| Web/EC担当 | 2名 | LP制作、CVR改善、広告運用、A/Bテスト | Web解析、広告運用 |
| コンテンツ担当 | 2名 | SEO記事、SNS、動画、ライター管理 | ライティング、編集 |
| CRM/MA担当 | 1名 | メール配信、顧客分析、シナリオ設計 | データ分析、MA操作 |
| SNS/コミュニティ担当 | 1名 | SNS運用、UGC促進、インフルエンサー連携 | SNS運用、コミュニケーション |
| データアナリスト | 0〜1名 | BI構築、データ分析、レポーティング | SQL、統計、BI |
Phase 2 実行チェックリスト
| No | タスク | 完了 |
|---|---|---|
| 1 | ROAS 3倍以上のチャネルに予算集中 | ☐ |
| 2 | MAツール導入とシナリオ設計(5つ以上) | ☐ |
| 3 | SEOブログ月30本以上の体制構築 | ☐ |
| 4 | SNS各チャネルで週5回以上投稿 | ☐ |
| 5 | UGC促進キャンペーン実施 | ☐ |
| 6 | オムニチャネル施策(店舗連携 or LINE)開始 | ☐ |
| 7 | BIツール導入とダッシュボード構築 | ☐ |
| 8 | コホート分析の定期実施 | ☐ |
| 9 | リピート率30%以上達成 | ☐ |
| 10 | チーム5名以上に拡大 | ☐ |
Phase 3:組織成熟期(全体最適化:2年以降)
このフェーズのゴール
「ブランド力を確立し、持続的な成長と高収益を実現する」
売上規模が安定したこのフェーズでは、短期的な売上追求だけでなく、長期的なブランド価値向上と組織の成熟に投資します。
実行すべき5つの高度施策
1. ブランドマーケティングへの投資
認知度だけでなく、「このブランドから買いたい」と思われる強いブランドを構築します。
ブランド構築の3つの柱:
| 要素 | 定義 | 具体的施策 | 測定指標 |
|---|---|---|---|
| ブランド認知 | どれだけ知られているか | テレビCM、屋外広告、PR活動 | 認知率、想起率 |
| ブランド連想 | どんなイメージを持たれているか | 世界観の統一、ストーリーテリング | ブランドイメージ調査 |
| ブランド ロイヤルティ | どれだけ愛されているか | ファンコミュニティ、限定体験 | NPS、リピート率 |
ブランド価値向上の実践例:
- ブランドパーパスの確立と発信
- 「なぜこのブランドが存在するのか」を明文化
- 社会課題への取り組みを積極的に発信
- SDGs・サステナビリティへのコミットメント
- ブランド体験の設計
- 商品パッケージ:開封体験にこだわる
- 顧客対応:全タッチポイントで一貫したトーン
- 店舗・ポップアップ:世界観を体感できる空間
- ブランドコンテンツの制作
- ブランドブック・マガジンの発行
- ドキュメンタリー動画の制作
- ブランドヒストリーの言語化
投資配分の目安:
- Phase 1〜2:広告予算の90%が獲得施策、10%がブランディング
- Phase 3:広告予算の70%が獲得施策、30%がブランディング
2. カスタマーマーケティングの強化
既存顧客を「ブランドの伝道師」に育て、紹介・口コミを促進します。
カスタマーマーケティングの5段階:

施策の詳細:
| 段階 | 施策 | 具体例 | 期待効果 |
|---|---|---|---|
| リピート顧客育成 | ポイントプログラム、会員限定セール | 購入100円ごとに1ポイント、500ポイントで500円割引 | リピート率 +15% |
| ロイヤル顧客育成 | VIPプログラム、先行販売 | 年間購入額10万円以上で「プラチナ会員」認定 | LTV +50% |
| アドボケイター育成 | コミュニティ運営、オフ会 | オンラインコミュニティで交流、年2回のオフ会開催 | 紹介率 +20% |
| アンバサダー育成 | アンバサダープログラム | SNS投稿で報酬、新商品モニター、イベント招待 | 紹介経由売上 10% |
NPS(ネットプロモータースコア)の活用:
NPSは「このブランドを友人に薦めますか?」を0〜10点で評価する指標です。
| スコア | 分類 | 割合目安 | 対応施策 |
|---|---|---|---|
| 9-10点 | 推奨者 | 30〜50% | アンバサダープログラム招待 |
| 7-8点 | 中立者 | 40〜50% | 満足度向上施策、理由ヒアリング |
| 0-6点 | 批判者 | 10〜20% | 個別フォロー、改善提案の収集 |
NPS = 推奨者の割合(%) - 批判者の割合(%)
業界平均:
- EC業界:10〜30
- 食品業界:20〜40
- ファッション業界:5〜25
3. ROI最大化とアトリビューション分析
どのチャネルが本当に貢献しているかを正確に測定し、予算配分を最適化します。
アトリビューションモデルの比較:
| モデル | 評価方法 | メリット | デメリット | 適した状況 |
|---|---|---|---|---|
| ラストクリック | 購入直前の接点に100%貢献 | シンプル、管理が楽 | 初期認知の貢献を無視 | 即効性重視 |
| ファーストクリック | 最初の接点に100%貢献 | 認知施策を評価 | 購入決定要因を無視 | 認知拡大フェーズ |
| 線形 | 全接点に均等配分 | 全チャネルを評価 | 影響度の違いを無視 | フェアな評価重視 |
| 時間減衰 | 購入に近いほど高評価 | 購入への影響度を反映 | 初期接点を過小評価 | バランス重視 |
| データドリブン | AI が最適配分を算出 | 最も正確 | 高度なツールが必要 | 成熟組織 |
実例:カスタマージャーニーとアトリビューション
| タッチポイント | ラストクリック | ファーストクリック | 線形 | 時間減衰 | データドリブン |
|---|---|---|---|---|---|
| 1. Instagram広告(認知) | 0% | 100% | 25% | 10% | 15% |
| 2. SEOブログ記事(興味) | 0% | 0% | 25% | 15% | 20% |
| 3. メルマガ(比較検討) | 0% | 0% | 25% | 25% | 30% |
| 4. Google検索広告(購入) | 100% | 0% | 25% | 50% | 35% |
示唆:
- ラストクリックだけで判断すると、Google検索広告にのみ予算配分してしまう
- データドリブンモデルでは、メルマガとGoogle検索広告の貢献が高い
- Instagram広告は認知には貢献しているが、単体では評価されにくい
Phase 3で測定すべき高度なKPI:
| KPI | 計算式 | 目標値 | 意味 |
|---|---|---|---|
| LTV/CAC比率 | 顧客生涯価値 ÷ 顧客獲得単価 | 3.0以上 | 3倍以上でビジネスは健全 |
| Payback Period | CAC ÷ (平均月間収益 × 粗利率) | 12ヶ月以内 | 投資回収にかかる期間 |
| ユニットエコノミクス | (ARPU × 粗利率) - CAC | プラス | 1顧客あたりの利益 |
| MER (Marketing Efficiency Ratio) | 売上 ÷ 全マーケティング費用 | 4.0以上 | 全体的な効率性 |
4. テクノロジー・AIの活用
マーケティングの効率と効果を飛躍的に高めるため、最新技術を導入します。
Phase 3で導入すべきテクノロジー:
| 技術 | 用途 | 具体ツール例 | 導入効果 |
|---|---|---|---|
| AI商品レコメンデーション | 個別最適化された提案 | Amazon Personalize, Dynamic Yield | CVR +20〜40% |
| チャットボット | 24時間自動対応 | Intercom, Zendesk | 問い合わせ対応コスト -50% |
| 画像生成AI | クリエイティブ制作 | Midjourney, DALL-E, Canva AI | 制作時間 -70% |
| 文章生成AI | コンテンツ制作補助 | ChatGPT, Claude, Jasper | 執筆速度 2〜3倍 |
| 予測分析 | 需要予測、解約予測 | Google Cloud AI, AWS SageMaker | 在庫最適化、解約率 -20% |
AI活用の実践例:
- パーソナライズドメール
- 従来:全顧客に同じメール送信
- AI活用後:購買履歴・閲覧履歴からAIが商品を提案
- 効果:開封率 +25%、CVR +35%
- 動的LP(ダイナミックランディングページ)
- 従来:全訪問者に同じLPを表示
- AI活用後:流入元・デバイス・過去行動に応じてLPを出し分け
- 効果:CVR +18%
- 解約予測モデル
- AI が購買頻度・閲覧パターンから解約リスクを算出
- リスクの高い顧客に自動で特別オファーを送信
- 効果:解約率 -22%
AI導入のロードマップ:

5. 組織の成熟度向上
マーケティング組織として高い専門性と効率性を持つチームに成長させます。
マーケティング組織の成熟度レベル:
| レベル | 特徴 | 組織の状態 | 次のステップ |
|---|---|---|---|
| Level 1<br>初級 | 場当たり的な施策実行 | 戦略不明確、データ活用なし | 戦略策定、KPI設定 |
| Level 2<br>中級 | データに基づく改善 | KPI管理、PDCA回る | チャネル最適化、MA導入 |
| Level 3<br>上級 | 全体最適化とイノベーション | ブランド確立、AI活用、組織成熟 | 業界リーダーへ |
Level 3組織の特徴:
| 要素 | 内容 |
|---|---|
| 戦略 | 3〜5年の長期戦略があり、全社で共有されている |
| データ | リアルタイムダッシュボード、予測分析の活用 |
| 組織 | 明確な役割分担、専門性の高いメンバー |
| 施策 | 複数チャネルの統合施策、ブランドマーケティング |
| 技術 | MA、AI、CDPなど最新技術の活用 |
| 文化 | 実験・失敗を奨励、継続的な学習 |
チーム体制(10名以上):
| 役割 | 人数 | 主な業務 |
|---|---|---|
| CMO / マーケティング責任者 | 1名 | 全体戦略、経営会議、予算承認 |
| グロースマネージャー | 1名 | 獲得施策統括、広告・SEO・SNS |
| ブランドマネージャー | 1名 | ブランド戦略、PR、コンテンツ統括 |
| CRMマネージャー | 1名 | 顧客育成、MA、カスタマーマーケティング |
| Web/EC担当 | 2名 | LP制作、CVR改善、A/Bテスト |
| コンテンツ担当 | 2名 | SEO、ブログ、SNS |
| SNS/コミュニティ担当 | 1名 | SNS運用、UGC、インフルエンサー |
| データアナリスト | 1名 | BI、データ分析、レポーティング |
| クリエイティブ(デザイナー) | 1名 | バナー、LP、動画のディレクション |
Phase 3 実行チェックリスト
| No | タスク | 完了 |
|---|---|---|
| 1 | ブランドパーパスの策定と社内浸透 | ☐ |
| 2 | NPS測定とアドボケイタープログラム開始 | ☐ |
| 3 | アトリビューション分析の実施 | ☐ |
| 4 | LTV/CAC比率 3.0以上達成 | ☐ |
| 5 | AI技術の導入(レコメンデーション or チャットボット) | ☐ |
| 6 | データドリブン意思決定の定着 | ☐ |
| 7 | ブランドコンテンツの制作(マガジン or 動画) | ☐ |
| 8 | オフラインイベント(ポップアップ or ファンMTG)開催 | ☐ |
| 9 | マーケティング組織10名以上に拡大 | ☐ |
| 10 | 業界内での認知度向上(メディア露出、カンファレンス登壇) | ☐ |
よくある失敗パターンと対策
BtoCマーケティング組織の立ち上げでよく見られる失敗と、その回避策をまとめます。
失敗パターン1:戦略なき施策の乱発
状況:
- 「とりあえずInstagram広告を出そう」「TikTokが流行ってるからやってみよう」
- Who/What/Howが不明確なまま施策を開始
- 施策ごとに目的がバラバラで、一貫性がない
結果:
- 予算が分散し、どの施策も中途半端
- 効果測定ができず、何が効いたか不明
- 疲弊して撤退
対策:
- Phase 0で戦略をしっかり固める
- 「誰に・何を・どう届けるか」を全施策で統一
- 施策を始める前に「これは戦略に沿っているか?」を確認
失敗パターン2:短期的な売上プレッシャーに屈する
状況:
- 経営陣から「今月の売上目標は?」と毎週プレッシャー
- 短期的な売上のため、割引キャンペーンを乱発
- SEO・コンテンツなど長期施策が後回しに
結果:
- 割引に慣れた顧客が定価で買わなくなる
- ブランド価値が毀損
- 資産型施策が構築されず、永遠に広告に依存
対策:
- KGI/KPIを経営陣と合意し、短期・中期・長期をバランス
- 「今月の売上」と「半年後の基盤」の両方を追う
- Phase 0で期待値を調整(「最初の3ヶ月は投資期間」と明言)
失敗パターン3:データを見ない、活かさない
状況:
- Google Analytics を見ても「へー、こんな感じか」で終わる
- CVRが低くても原因分析せず、なんとなく改善
- 感覚と経験で判断し、データは参考程度
結果:
- 効果の低い施策に予算を浪費
- 改善のPDCAが回らない
- 再現性のない属人的なマーケティング
対策:
- 週次で必ずデータを見る習慣をつける
- 「なぜこの数字なのか?」を深掘りする
- 仮説→検証→改善のサイクルを徹底
失敗パターン4:ブランドの一貫性がない
状況:
- InstagramとWebサイトでトーンが違う
- 広告クリエイティブがバラバラで統一感なし
- 顧客対応の品質が担当者によって異なる
結果:
- ブランドイメージが定着しない
- 「どんな会社かよくわからない」と思われる
- 価格以外で選ばれない
対策:
- ブランドガイドラインを作成(トーン、色、フォント、写真の雰囲気)
- 全施策・全タッチポイントで統一
- 定期的にブランド監査を実施
失敗パターン5:人材・リソース不足で疲弊
状況:
- マーケター1名で全施策を回そうとする
- 外部リソースを使わず、全て内製にこだわる
- 優秀な人材を採用できず、スキル不足
結果:
- 一人に負荷が集中し、バーンアウト
- 施策の質が低下
- 離職→また一から立ち上げ
対策:
- Phase ごとに適切な人数を確保
- 外部パートナーを積極活用(制作、広告運用など)
- 採用に投資し、優秀な人材を確保
全フェーズ実行チェックリスト(総括版)
自社の現在地と次のアクションを明確にするため、全フェーズの主要タスクを一覧化します。
| Phase | カテゴリ | タスク | 完了 |
|---|---|---|---|
| Phase 0 | 戦略 | Who/What/How戦略シート作成 | ☐ |
| 戦略 | 競合3社以上の分析 | ☐ | |
| 目標 | KGI/KPI設定 | ☐ | |
| 体制 | 初期チームメンバー確保(1〜2名) | ☐ | |
| ツール | ECサイト or LP公開 | ☐ | |
| ツール | Google Analytics 4設定 | ☐ | |
| Phase 1 | 集客 | 3チャネル以上でテストマーケティング | ☐ |
| 集客 | CPA・CVR・ROAS測定 | ☐ | |
| Web | LPのA/Bテスト実施(3回以上) | ☐ | |
| コンテンツ | SEOブログ月10本以上公開 | ☐ | |
| コンテンツ | SNS週3回以上投稿 | ☐ | |
| CRM | CRMツール導入 | ☐ | |
| CRM | 顧客育成シナリオ設計(5ステップ) | ☐ | |
| 分析 | 週次レポート運用開始 | ☐ | |
| 体制 | チーム2〜4名に拡大 | ☐ | |
| Phase 2 | 広告 | ROAS 3倍以上チャネルに予算集中 | ☐ |
| CRM | MAツール導入とシナリオ設計 | ☐ | |
| コンテンツ | SEOブログ月30本体制構築 | ☐ | |
| SNS | UGC促進キャンペーン実施 | ☐ | |
| オムニチャネル | 店舗連携 or LINE活用開始 | ☐ | |
| 分析 | BIツール導入とダッシュボード構築 | ☐ | |
| 分析 | コホート分析の定期実施 | ☐ | |
| 目標 | リピート率30%以上達成 | ☐ | |
| 体制 | チーム5〜8名に拡大 | ☐ | |
| Phase 3 | ブランド | ブランドパーパス策定と浸透 | ☐ |
| カスタマー | NPS測定とアドボケイタープログラム | ☐ | |
| 分析 | アトリビューション分析実施 | ☐ | |
| 目標 | LTV/CAC比率 3.0以上達成 | ☐ | |
| 技術 | AI技術導入(レコメンド or チャットボット) | ☐ | |
| ブランド | ブランドコンテンツ制作 | ☐ | |
| イベント | オフラインイベント開催 | ☐ | |
| 体制 | チーム10名以上に拡大 | ☐ |
あなたの会社は今どのフェーズ?自己診断ツール
以下の質問に答えて、自社の現在地を確認しましょう。
| No | 質問 | Yes | No |
|---|---|---|---|
| 1 | ターゲット顧客(ペルソナ)が明確に定義されている | ☐ | ☐ |
| 2 | Who/What/Howの戦略シートがある | ☐ | ☐ |
| 3 | KGI/KPIが設定され、週次で測定している | ☐ | ☐ |
| 4 | ECサイト or LPが稼働している | ☐ | ☐ |
| 5 | Google Analytics 4が設定されている | ☐ | ☐ |
| 6 | 専任のマーケターが1名以上いる | ☐ | ☐ |
| 7 | 複数の集客チャネルでテストを実施済み | ☐ | ☐ |
| 8 | CVR 1%以上を安定的に達成している | ☐ | ☐ |
| 9 | SEOブログを月10本以上公開している | ☐ | ☐ |
| 10 | SNSアカウントで週3回以上投稿している | ☐ | ☐ |
| 11 | CRMツールで顧客管理をしている | ☐ | ☐ |
| 12 | メール配信で顧客育成をしている | ☐ | ☐ |
| 13 | 週次でPDCAを回している | ☐ | ☐ |
| 14 | マーケティングチームが3名以上いる | ☐ | ☐ |
| 15 | ROAS 3倍以上のチャネルがある | ☐ | ☐ |
| 16 | MAツールを導入している | ☐ | ☐ |
| 17 | SEOブログを月30本以上公開している | ☐ | ☐ |
| 18 | UGC促進の施策を実施している | ☐ | ☐ |
| 19 | リピート率が30%以上ある | ☐ | ☐ |
| 20 | マーケティングチームが5名以上いる | ☐ | ☐ |
| 21 | ブランドパーパスが明文化されている | ☐ | ☐ |
| 22 | NPSを定期的に測定している | ☐ | ☐ |
| 23 | アトリビューション分析を実施している | ☐ | ☐ |
| 24 | LTV/CAC比率が3.0以上ある | ☐ | ☐ |
| 25 | AI技術を活用している | ☐ | ☐ |
診断結果:
- 0〜5個Yes:Phase 0(基盤設計期)→ まずは戦略策定から
- 6〜14個Yes:Phase 1(集客構築期)→ 勝ちパターンを見つけよう
- 15〜20個Yes:Phase 2(成長加速期)→ スケール拡大を進めよう
- 21〜25個Yes:Phase 3(組織成熟期)→ ブランド確立へ
まとめ:BtoCマーケティング組織立ち上げのKey Takeaways
| テーマ | 重要ポイント |
|---|---|
| 戦略が全ての基盤 | Who/What/Howを固めずに施策を始めるな。Phase 0で戦略に時間を投資せよ。 |
| 段階的に成長 | いきなり完璧を目指さない。Phase 0→1→2→3と着実にステップアップ。 |
| データドリブン | 感覚ではなくデータで判断。週次でKPIを見て、PDCAを高速で回せ。 |
| 顧客理解が命 | ペルソナ設定、顧客インタビュー、NPS測定で顧客を深く理解せよ。 |
| 短期と長期のバランス | 今月の売上(広告)と半年後の基盤(SEO・SNS)を両方追え。 |
| チーム拡充のタイミング | 売上の伸びに合わせて体制拡大。Phase 1で2〜4名、Phase 2で5〜8名、Phase 3で10名以上。 |
| 外部リソース活用 | 全て内製にこだわるな。制作・広告運用は外部パートナーを積極活用。 |
| ブランドの一貫性 | 全タッチポイントで一貫したトーン・世界観を維持せよ。 |
| 失敗を恐れない文化 | 実験・失敗を奨励し、学びを称賛する組織文化を作れ。 |
| 長期視点でブランド構築 | Phase 3では売上だけでなくブランド価値向上に投資せよ。 |
Next Action:明日から取るべき具体的行動
あなたの会社の現在地に応じて、明日から取るべきアクションを提示します。
Phase 0の方(これから立ち上げる)
今週やること:
- 既存顧客データを集めて分析(年齢・性別・購入頻度)
- 顧客インタビューを5名実施(なぜ買ったのか?)
- 競合3社のWebサイト・SNSを徹底分析
今月やること: 4. Who/What/Howの戦略シートを完成させる 5. KGI/KPIを設定し、経営陣と合意 6. ECサイト or LPを公開 7. Google Analytics 4を設定
Phase 1の方(立ち上げ済み、売上月100〜500万円)
今週やること:
- 先週のKPI(訪問者数・CVR・売上)をレビュー
- CVRが低いLPのA/Bテストを1つ実施
- SEOブログ記事を2本公開
今月やること: 4. 3つの集客チャネルでCPA・ROASを比較 5. CRMツールを導入し、顧客リスト作成 6. メール配信シナリオを設計(5ステップ) 7. マーケター1名を追加採用 or 外部委託先を探す
Phase 2の方(成長中、売上月500〜3,000万円)
今週やること:
- ROAS 3倍以上のチャネルに予算を追加投下
- MAツールの導入検討(HubSpot, Salesforce等)
- SNSでUGC促進キャンペーンを企画
今月やること: 4. SEOブログ月30本体制を構築(外部ライター確保) 5. BIツールを導入してダッシュボード作成 6. コホート分析を実施し、リピート率を可視化 7. チームを5名以上に拡大
Phase 3の方(成熟期、売上月3,000万円以上)
今週やること:
- アトリビューション分析を実施
- NPSアンケートを全顧客に送信
- AI技術(レコメンデーション等)の導入検討開始
今月やること: 4. ブランドパーパスを策定し、社内に浸透 5. アンバサダープログラムを立ち上げ 6. ブランドコンテンツ(マガジン or 動画)の制作開始 7. オフラインイベント(ポップアップ or ファンMTG)を企画
最後に:マーケティング組織立ち上げは長い旅
BtoCマーケティング組織の立ち上げは、一朝一夕にはいきません。Phase 0からPhase 3まで、少なくとも2〜3年はかかります。
しかし、この記事で示したロードマップに沿って着実に進めば、消費者に愛され、持続的に成長するマーケティング組織を構築できます。
重要なのは、焦らず・腐らず・諦めず、段階を踏むこと。
最初の3ヶ月で劇的な成果は出ません。でも、1年後には「あの時頑張ってよかった」と思える成果が見えてきます。2年後には、安定的に顧客を獲得し、ブランドが認知される状態になっているでしょう。
この記事があなたの マーケティング組織立ち上げの羅針盤となり、成功への一助となれば幸いです。
さあ、明日から始めましょう。






