はじめに
広告を複数出稿しているのに、どの広告が本当に効果があるのかわからない——そんな悩みを抱えていませんか?
多くのマーケターが、Google広告、SNS広告、ディスプレイ広告、メールマーケティングなど複数の施策を同時に展開していますが、最後にクリックされた広告だけを評価し、他の施策の貢献を見逃してしまっています。その結果、効果のある施策の予算を削り、逆に効果の薄い施策に投資し続けるという悪循環に陥るケースが後を絶ちません。
この記事では、コンバージョンに至るまでのすべての接点を正しく評価する「アトリビューション分析」について、基礎から実践まで徹底解説します。読み終える頃には、広告予算の最適化方法と、明日から実践できる具体的なアクションが明確になっているはずです。
アトリビューション分析とは?
基本の定義
アトリビューション分析とは、顧客がコンバージョン(購入、問い合わせ、資料請求など)に至るまでに接触した複数の広告やマーケティング施策の「貢献度」を測定し、評価する手法です。
日本語では「帰属分析」とも呼ばれ、「間接効果の分析」とも表現されます。つまり、直接的な成果だけでなく、途中で影響を与えた施策も含めて評価することが特徴です。
サッカーに例えると
サッカーでゴールを決めた選手だけを称賛するのは正しいでしょうか?実際には、そのゴールに至るまでに複数の選手がパスを回し、チームプレーで得点を創出しています。
マーケティングも同じです。最後にクリックされた広告だけでなく、その前に見たディスプレイ広告、SNS投稿、ブログ記事などが、顧客の購買意欲を段階的に高めているのです。
具体例で理解する
あなたが新しいノートパソコンを購入する場合を想像してください:
| ステップ | 接点 | 役割 |
|---|---|---|
| 1日目 | YouTubeの広告動画 | 製品の存在を知る(認知) |
| 3日目 | Google検索→公式サイト | スペックを詳しく調べる(興味) |
| 5日目 | 価格比較サイト | 他社製品と比較検討(比較) |
| 7日目 | リターゲティング広告 | 再び思い出す(再喚起) |
| 7日目 | Google検索→ECサイト | 購入を決断(コンバージョン) |
従来の「ラストクリック」評価では、最後のGoogle検索だけが100%の成果として評価されます。しかし実際には、YouTube広告、公式サイト、価格比較サイト、リターゲティング広告すべてが購買決定に影響を与えています。
アトリビューション分析は、これらすべての接点の貢献度を適切に評価する仕組みです。
なぜアトリビューション分析が重要なのか
ビジネスへの3つのインパクト
| インパクト | 内容 | 具体的な効果 |
|---|---|---|
| 広告費の最適化 | 真に効果のある施策に予算を集中できる | CPA(顧客獲得単価)を20〜40%改善 |
| 間接効果の可視化 | 認知向上施策の価値を証明できる | ブランディング予算の正当化が可能に |
| 意思決定の精度向上 | データに基づいた戦略立案ができる | ROI(投資対効果)が平均30%向上 |
よくある判断ミスを防ぐ
アトリビューション分析を行わないと、以下のような問題が発生します:
ケース1:効果的な認知施策の停止
- YouTube動画広告のコンバージョンが少ないため予算削減
- 実際には多くの顧客が最初にこの広告で製品を知っていた
- 結果として新規顧客の流入が30%減少
ケース2:リターゲティング広告への過剰投資
- ラストクリックで評価が高いため予算を集中
- すでに購買意欲の高い顧客にしかリーチしていない
- 新規顧客開拓が停滞し、長期的な成長が鈍化
ケース3:マーケティング施策の偏り
- 直接コンバージョンにつながる施策だけを重視
- 顧客に「売り込み」ばかりの印象を与える
- ブランド好感度が低下し、離脱率が上昇
データで見る重要性
デジタル社会では、ラストクリックだけでなく他のタッチポイントの重要性を正しく評価することで、広告費や施策を最適配分でき、CVRやLTVの向上に繋がります。
どんな企業・ビジネスに向いているか
アトリビューション分析が特に効果的な5つのケース
| ビジネスタイプ | 理由 | 具体例 |
|---|---|---|
| 検討期間が長い商品 | 複数回の接触を経てコンバージョン | 不動産、自動車、高額家電 |
| BtoB(法人向け)ビジネス | 複数の意思決定者が関与 | SaaS、コンサルティング、製造業 |
| 複数チャネル展開企業 | オンライン・オフライン混在 | 小売、EC+実店舗、教育サービス |
| ブランディング重視企業 | 認知施策の効果測定が必要 | 化粧品、アパレル、食品メーカー |
| 広告予算が大きい企業 | 最適化による削減効果が大きい | 年間広告費1,000万円以上の企業 |
具体的な判断基準
以下の質問に3つ以上YESなら、アトリビューション分析の導入を強く推奨します:
□ 顧客が購買を決めるまでに1週間以上かかる
□ 3つ以上の広告チャネルを使用している
□ 月間広告費が100万円以上ある
□ ブランディング施策を実施している
□ 新規顧客獲得とリピーター獲得の両方を行っている
□ 顧客が複数のデバイスを使用する(PC、スマホ、タブレット)
□ どの広告が効果的かわからない状態が続いている
逆に向いていないケース
| ケース | 理由 | 代替案 |
|---|---|---|
| 購買サイクルが非常に短い | 1つの広告で即購入が多い | シンプルなラストクリック評価で十分 |
| 広告チャネルが1つだけ | 比較する対象がない | 基本的なコンバージョン分析のみでOK |
| 広告予算が月10万円未満 | 分析コストに見合わない | まずは予算を増やしてから検討 |
アトリビューションモデルの種類と特徴
コンバージョンへの貢献度をどう配分するか——これを決めるのが「アトリビューションモデル」です。まずは、すべてのモデルで共通する基本的なカスタマージャーニーの例を見てみましょう。ここでは、顧客が4つの広告接点を経てコンバージョンに至る場合を想定します。
共通のカスタマージャーニー例
想定する顧客の行動は以下の通りです:
1日目: YouTube広告で製品を初めて知る(認知段階)
3日目: Google検索で製品の詳細を調べる(興味・検討段階)
5日目: SNS広告で再び製品を思い出す(再認識段階)
7日目: リスティング広告をクリックして購入を決断(コンバージョン)
それでは、各モデルがこの同じカスタマージャーニーをどのように評価するか、図解とともに見ていきましょう。
1. ラストクリック(終点)モデル
ラストクリックモデルは、最後にクリックされた広告にすべての成果を帰属させる、最もシンプルな評価方法です。

この図が示しているように、ラストクリックモデルでは、コンバージョン直前のリスティング広告だけが100%の評価を受けます。YouTube広告、Google検索、SNS広告は、いずれも0%の評価となり、まったく貢献していないかのように扱われてしまいます。
しかし現実には、顧客は最初のYouTube広告で製品を知り、Google検索で理解を深め、SNS広告で思い出したからこそ、最終的な購入に至ったのです。この点が、ラストクリックモデルの大きな限界となります。
| メリット | デメリット |
|---|---|
| シンプルでわかりやすい | 初期の認知施策を過小評価 |
| 成果が明確 | 長期的な顧客育成を軽視 |
| 多くの広告ツールのデフォルト設定 | ブランディング施策の価値が見えない |
向いているケース:
短期キャンペーン(セール、期間限定オファー)や、すでに商品を知っている既存顧客向けの施策を評価する場合に有効です。また、購買サイクルが非常に短い商品、たとえば日用品や低価格商品などでは、このシンプルなモデルでも十分な場合があります。
2. ファーストクリック(起点)モデル
ファーストクリックモデルは、ラストクリックとは正反対に、最初の接点にすべての評価を与えます。

この図からわかるように、ファーストクリックモデルでは、顧客が最初に接触したYouTube広告が100%の評価を受けます。その後のGoogle検索、SNS広告、リスティング広告は、すべて0%評価となります。
このモデルの考え方は、「顧客との最初の出会いこそが最も重要である」というものです。確かに、製品を知らなければ購入には至りません。その意味で、認知施策の価値を正当に評価できるモデルと言えます。
| メリット | デメリット |
|---|---|
| 新規顧客獲得施策を評価できる | コンバージョン直前の施策を軽視 |
| 認知施策の重要性が明確に | クロージング施策の価値が見えない |
| ブランディング投資の根拠になる | 検討期間中の施策を無視 |
向いているケース:
新規顧客獲得を最優先する企業や、ブランド認知度向上が主要目標の場合に適しています。新製品をローンチする際にも、このモデルで初期の認知施策を評価することで、どの施策が効果的に新規顧客を引き込んでいるかを把握できます。
3. 線形モデル
線形モデルは、すべての接点を平等に評価する、最も民主的なアプローチです。

この図が示すように、線形モデルでは4つの接点すべてが均等に25%ずつの貢献度を受け取ります。YouTube広告で認知し、Google検索で理解を深め、SNS広告で思い出し、リスティング広告で決断する——このすべてのステップが同じように重要だと考えるのです。
このモデルの利点は、カスタマージャーニー全体を公平に評価できることです。特に、顧客がどのような経路でコンバージョンに至るのか十分に理解できていない段階では、このモデルから始めることで、すべての接点の役割を偏りなく把握できます。
| メリット | デメリット |
|---|---|
| すべての施策を公平に評価 | 重要度の違いがわからない |
| 初心者でも理解しやすい | 施策の優先順位をつけにくい |
| カスタマージャーニー全体を可視化 | データ量が必要 |
向いているケース:
アトリビューション分析を初めて導入する企業にとって、線形モデルは最適なスタート地点となります。また、カスタマージャーニーが複雑で、どの段階も同じように重要だと考えられる商品やサービスにも適しています。どのモデルを選ぶべきか判断できない場合は、まず線形モデルで数ヶ月運用してデータを収集し、その後により適したモデルに移行するという戦略も有効です。
4. 減衰モデル
減衰モデルは、コンバージョンに近い接点ほど高く評価し、時間が経過するほど貢献度が「減衰」していくという考え方です。

この図を見ると、貢献度の配分がグラデーションのように段階的に増えていくことがわかります。最初のYouTube広告は5%、Google検索は15%、SNS広告は30%、そして最後のリスティング広告が50%の評価を受けます。
減衰モデルの背景にある考え方は、「購買意欲は時間とともに高まり、直近の接点ほど購入決定に強く影響する」というものです。確かに、1週間前に見た広告よりも、昨日見た広告の方が記憶に新しく、購入の後押しとして強く働くことは想像に難くありません。
この図では、色の濃さで貢献度の違いを表現しています。薄い色のYouTube広告から始まり、徐々に濃くなっていき、最も濃い色のリスティング広告で最大の貢献度となります。
| メリット | デメリット |
|---|---|
| 購買意欲の高まりを反映 | 初期接触の価値を過小評価 |
| ラストクリックより包括的 | 新規顧客獲得施策が不利 |
| 関係者に説明しやすい | ブランディング効果が見えにくい |
向いているケース:
検討期間が中程度(1週間から1ヶ月程度)の商品に適しています。また、顧客の購買意欲が段階的に高まっていく商品、たとえばオンライン講座や健康食品のサブスクリプションなどでは、このモデルが実態をよく反映します。既存顧客のリピート購入を促進する施策を評価する場合にも有効です。
5. 接点ベース(位置ベース/U字)モデル
接点ベースモデルは、カスタマージャーニーの「入口」と「出口」の両方を重視する、バランス型のアプローチです。U字モデルとも呼ばれます。

この図を見ると、最初のYouTube広告と最後のリスティング広告がそれぞれ40%ずつと高い評価を受け、中間のGoogle検索とSNS広告は10%ずつと控えめな評価となっています。この配分パターンがアルファベットの「U」の形に似ていることから、U字モデルとも呼ばれます。
このモデルの考え方は、「顧客との最初の出会いと、最後の決断の瞬間が最も重要である」というものです。確かに、製品を最初に知った瞬間と、実際に購入ボタンを押す瞬間は、カスタマージャーニーの中でも特に重要な転換点と言えるでしょう。
図では、最初と最後の接点を濃いピンク色で強調し、中間の接点を薄い紫色で表現することで、この評価の違いを視覚的に示しています。
| メリット | デメリット |
|---|---|
| 入口と出口の両方を重視 | 中間施策の評価が低い |
| 新規獲得とクロージングをバランス良く | 検討期間中の施策を軽視 |
| BtoB向きのモデル | カスタマージャーニーによっては不適切 |
向いているケース:
BtoB(法人向け)ビジネスに特に適しています。BtoBでは、担当者が最初にリサーチを行い、その後社内で検討を重ね、最終的に決裁者が再度詳細を確認してから購入を決定するというパターンが一般的です。このように、初回接触と最終決断の両方が重要な役割を果たす場合、接点ベースモデルが実態をよく反映します。また、高額商品や、認知施策とコンバージョン施策の両方に投資している企業にも適しています。
6. データドリブンアトリビューション(DDA)
データドリブンアトリビューションは、機械学習が自動的に最適な貢献度配分を計算する、最も先進的なモデルです。

この図が示すように、データドリブンアトリビューションでは、すべての接点データが機械学習アルゴリズムに送られ、そこで最適な貢献度が計算されます。上の例では、YouTube広告が18%、Google検索が32%、SNS広告が25%、リスティング広告が25%という配分になっていますが、これはあくまで一例です。
重要なのは、この配分が固定されたルールではなく、実際のデータに基づいて動的に変化するという点です。たとえば、来月になってGoogle検索経由のコンバージョンが増えれば、その貢献度は自動的に上がります。逆に、SNS広告の効果が下がれば、その評価も下がります。
データドリブンアトリビューションの最大の特徴は、このように「コンバージョンした人」と「コンバージョンしなかった人」の行動パターンを比較し、「どの接点がコンバージョンの可能性を高めたか」を統計的に算出する点です。これは、他の5つのモデルのような固定ルールではなく、あなたのビジネス固有のデータに基づいた評価となります。
| メリット | デメリット |
|---|---|
| 最も精度が高い評価 | 一定のデータ量が必要 |
| ビジネスごとに最適化 | 仕組みがブラックボックス |
| 継続的に改善される | 説明が難しい場合がある |
向いているケース:
十分なデータ量がある企業に最適です。具体的には、30日以内に300回以上のコンバージョンと3,000回以上の広告インタラクションが必要とされています。Google広告を主要チャネルとしている企業や、最先端の分析手法を導入したい企業にとって、データドリブンアトリビューションは最も強力なツールとなるでしょう。
ただし、データ量が不足している場合は、機械学習が正確に機能しないため、まずは線形モデルや減衰モデルから始め、データが蓄積されてからデータドリブンに移行するという段階的なアプローチが賢明です。
全モデルの貢献度比較
6つのモデルが同じカスタマージャーニーをどう評価するかを、一覧で比較してみましょう。

この比較図を見ると、同じカスタマージャーニーでも、選択するモデルによって各接点の評価が大きく異なることが一目瞭然です。たとえば、YouTube広告の評価は、ラストクリックでは0%ですが、ファーストクリックでは100%、接点ベースでは40%と、モデルによって天と地ほどの差があります。
この違いは、広告予算の配分に直接影響します。もしラストクリックモデルだけで判断すると、YouTube広告は「効果がない」として予算削減の対象になるかもしれません。しかし実際には、多くの顧客がこの広告で最初に製品を知ったのであれば、それは非常に重要な役割を果たしているのです。
だからこそ、自社のビジネスモデル、顧客の購買行動、マーケティング戦略の目標に合わせて、適切なモデルを選ぶことが極めて重要になります。次のセクションでは、どのモデルをいつ使うべきかを判断するためのフローチャートをご紹介します。
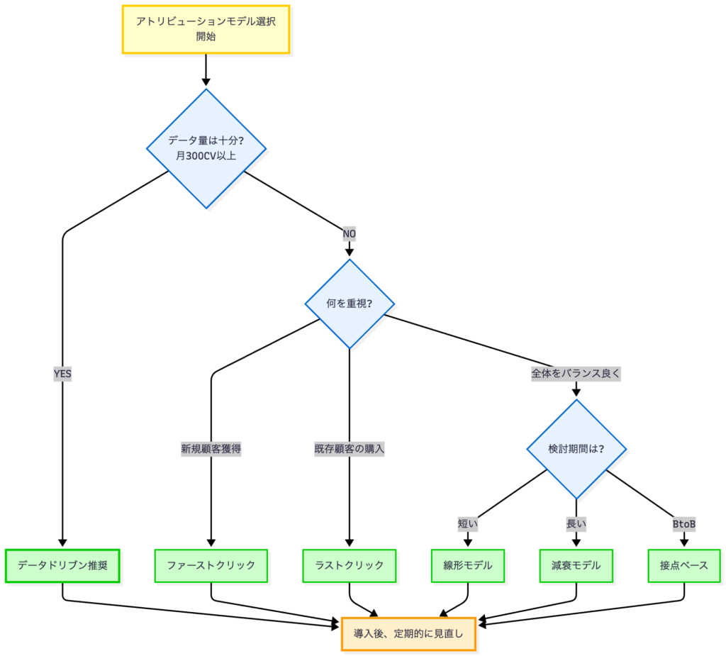
モデル選択のフローチャート

このフローチャートを使えば、自社に最適なモデルを体系的に選択できます。最初の分岐点は「データ量」です。十分なデータがあれば、データドリブンアトリビューションが最も精度の高い評価を提供します。データが不足している場合は、ビジネスの目標に応じて他のモデルを選びます。
新規顧客獲得を重視するならファーストクリック、既存顧客のリピート購入を促進するならラストクリック、全体的なバランスを見たい場合は検討期間に応じて線形、減衰、または接点ベースモデルを選択します。
そして重要なのは、どのモデルを選んだとしても、導入後に定期的に見直すことです。ビジネス環境は変化し、顧客の行動パターンも変わります。3ヶ月から6ヶ月ごとにモデルの適切性を再評価し、必要に応じて調整することで、常に最適な広告予算配分を維持できるのです。
アトリビューション分析の始め方:7ステップ
さて、ここまで各モデルの解説をしてきましたが、ではアトリビューション分析をどう進めていけばいいのでしょうか。7つのステップを解説していきます。
ステップ1:現状分析
まず、現在のマーケティング施策を整理します。
やること:
- 実施中の広告チャネルをすべてリストアップ
- 各チャネルの月間予算を記録
- 直近3ヶ月のコンバージョン数を確認
使用ツール:エクセルやスプレッドシートで十分
| チャネル | 月間予算 | 直近3ヶ月CV数 | CPA |
|---|---|---|---|
| Google検索広告 | 300,000円 | 45件 | 6,667円 |
| Facebook広告 | 150,000円 | 12件 | 12,500円 |
| ディスプレイ広告 | 100,000円 | 8件 | 12,500円 |
ステップ2:カスタマージャーニーの仮説立て
顧客がどのような経路でコンバージョンするかを仮説立てします。
例:BtoB SaaSの場合
- ブログ記事で課題を認識(認知)
- Google検索で製品比較(興味・検討)
- ウェビナー参加で理解深化(検討)
- 事例ページで導入イメージ(検討)
- 問い合わせフォームから資料請求(コンバージョン)
ステップ3:分析ツールの選定と設定
無料で始める場合:Google Analytics 4(GA4)
GA4でのアトリビューション設定手順:
- GA4管理画面にログイン
- 「管理」→「データの表示」→「イベント」→「アトリビューション設定」を選択
- 「レポート用のアトリビューションモデル」を選択
- 初心者は「データドリブン」がおすすめ
- データ不足なら「線形モデル」から開始

有料ツールを検討する場合:
- AD EBiS:国内シェアNo.1、導入11,000社以上
- MAGELLAN:MMM(マーケティング・ミックス・モデリング)対応
有料ツールは後ほど詳しくご紹介します。
ステップ4:計測タグの実装
次に、Google広告やGA4のトラッキングコードを正しく設置します。
チェックリスト:
- [ ] GA4トラッキングコードを全ページに設置
- [ ] コンバージョンイベントを設定
- [ ] URLパラメータ(UTM)を統一
- [ ] クロスドメイン測定の設定(複数サイトの場合)
ステップ5:データ収集期間の設定
推奨期間:
- BtoC:最低1ヶ月、できれば3ヶ月
- BtoB:最低3ヶ月、できれば6ヶ月
理由:検討期間が長いビジネスほど、データ蓄積に時間が必要です。
ステップ6:分析レポートの確認
GA4での確認方法:
方法1:アトリビューションパス
- 「広告」→「アトリビューションパス」を選択
- コンバージョンに至った経路を視覚的に確認
- どのチャネルの組み合わせが効果的かを把握

方法2:モデル比較
- 「広告」→「モデル比較」を選択
- データドリブンとラストクリックを比較
- 過小評価されている施策を発見

ステップ7:予算配分の見直し
分析結果に基づいて、以下のアクションを実行します:
| 発見 | アクション例 | 期待効果 |
|---|---|---|
| ディスプレイ広告の間接効果が高い | 予算を20%増額 | 認知向上→新規CV増 |
| メールマーケティングの初回接触が多い | コンテンツ強化 | リード獲得率向上 |
| 特定の経路パターンが多い | その経路に特化した施策 | CVR向上 |
ツールの紹介と選び方
解説してステップを実際に実現するためにどのツールを使えば良いのか、無料、有料のものを含めてご紹介します。
無料ツール
Google Analytics 4(GA4)

特徴:
- 完全無料で利用可能
- Googleエコシステムとの連携が強力
- データドリブンアトリビューション対応
- 最大366日間のユーザー行動追跡
制限事項:
- Google広告以外のチャネルは詳細分析が難しい
- 設定が複雑で初心者には敷居が高い
- Cookie規制の影響を受ける
こんな企業におすすめ:
- 初めてアトリビューション分析を導入
- Google広告がメインチャネル
- まずは無料で試したい
公式サイト:https://marketingplatform.google.com/about/analytics/
Google広告のアトリビューションレポート
特徴:
- Google広告アカウントがあれば無料
- 広告キャンペーン単位での分析が可能
- モデル比較ツールが使いやすい
制限事項:
- Google広告のデータのみ
- 他の広告プラットフォームと統合不可
有料ツール
AD EBiS(アドエビス)

特徴:
- 国内導入実績No.1の広告効果測定ツールで、導入件数は11,000件を突破
- 複雑な設定不要で初回接触や間接効果を簡単に可視化
- Cookie規制環境でも最大366日間のトラッキング
- 手厚いサポート体制
料金:要問い合わせ(企業規模により変動)
公式サイト:https://www.ebis.ne.jp/
こんな企業におすすめ:
- 複数のチャネル、広告媒体を運用
- GA4の設定が難しいと感じる
- 専門サポートが欲しい
MAGELLAN(マゼラン)

特徴:
- MMM(マーケティング・ミックス・モデリング)による統合アトリビューション分析が可能
- TV CMなどオフライン施策も含めた分析
- 専属データサイエンティストのサポート
料金:要問い合わせ
公式サイト:https://xica.net/capabilities/marketing-mix-modeling/
こんな企業におすすめ:
- オンライン・オフライン両方の施策を展開
- 統計的に高度な分析を求める
- データサイエンスのリソースがない
ツール選択のマトリクス
| 企業規模 | 広告費 | 推奨ツール |
|---|---|---|
| 小規模 | 月50万円未満 | Google Analytics 4(無料) |
| 中規模以上 | 月50万〜300万円 | AD EBiS |
| 大規模 | 月300万円以上 | MAGELLAN |
明日からできる3つのアクション
アクション1:現在のラストクリックデータを見直す(所要時間:30分)
やること:
- Google広告またはGA4にログイン
- 直近3ヶ月のコンバージョンデータを確認
- どの広告が「最後のクリック」として評価されているか記録
この作業で得られること: 現状の評価基準を把握し、見逃している施策がないか推測できる
アクション2:カスタマージャーニーマップを作成する(所要時間:1時間)
テンプレート:
| 段階 | 顧客の状態 | 接触する可能性のある施策 | 現在実施中? |
|---|---|---|---|
| 認知 | 課題に気づいていない | ブログ、SNS、動画広告 | ○ |
| 興味 | 解決策を探し始める | Google検索、比較サイト | ○ |
| 検討 | 複数の選択肢を比較 | ウェビナー、事例ページ | × |
| 決断 | 購入を決める | リターゲティング、レビュー | ○ |
この作業で得られること: どの段階の施策が不足しているか、どこに投資すべきかが見える
アクション3:GA4でアトリビューション設定を変更してみる(所要時間:15分)
手順:
- GA4管理画面→「管理」→「アトリビューション設定」
- 「データドリブン」に変更(データ不足なら「線形」)
- 1週間後、「広告」→「モデル比較」で違いを確認
この作業で得られること: ラストクリックとの評価の違いを体感し、過小評価されている施策を発見
よくある失敗パターンと対策
最後にアトリビューション分析でよくある失敗のパターンをご紹介します。
失敗パターン1:分析で満足して行動しない
症状: レポートを毎週見ているが、予算配分やクリエイティブを変更しない
対策:
- 月1回の「アクションミーティング」を設定
- 必ず1つ以上の改善施策を決める
- PDCAサイクルを回すスケジュールを作る
失敗パターン2:データが少ないのに細かく分析する
症状: 月間CV数が30件以下なのに、複雑なセグメント分析をしている
対策: 大まかな傾向をつかみ、短期間で改良を繰り返すことが重要です。全体的な傾向や流れをつかむ目的で取り組むことが大切です。
- CV数が月100件以上になるまでシンプルな分析に留める
- まずは全体傾向を把握することに集中
失敗パターン3:すぐに完璧を求める
症状: 初月から理想的なモデルを見つけようとして挫折
対策:
- まずは線形モデルで3ヶ月運用
- データが溜まってから他のモデルも試す
- 小さな改善の積み重ねを重視
失敗パターン4:関係者への説明不足
症状: 上司や他部署から「なぜこの広告の予算を減らすのか」と反対される
対策:
- ビフォーアフターのデータを用意
- サッカーの例など、わかりやすい比喩を使う
- 段階的な変更を提案(いきなり50%削減ではなく10%から)
失敗パターン5:ツールに頼りすぎる
症状: 高額ツールを導入したが使いこなせていない
対策:
- まずGA4などの無料ツールで基本を習得
- ツール選定時にサポート体制を必ず確認
- 社内に分析できる人材を育成
まとめ
Key Takeaways
| 項目 | 要点 |
|---|---|
| アトリビューション分析とは | コンバージョンまでのすべての接点の貢献度を測定し、広告費を最適化する手法 |
| 重要性 | 間接効果を可視化し、CPAを20〜40%改善、ROIを平均30%向上させる |
| 向いている企業 | 検討期間が長い商品、BtoB、複数チャネル展開、広告費月50万円以上の企業 |
| モデルの選び方 | データ豊富ならデータドリブン、初心者は線形、BtoBは接点ベースが効果的 |
| 始め方 | GA4の無料ツールから開始、3ヶ月データ収集後に本格分析 |
| よくある失敗 | 分析だけで満足、データ不足での過剰分析、関係者への説明不足 |
Next Action:今日から始める3ステップ
今日(15分): GA4にログインしてアトリビューション設定を「データドリブン」または「線形」に変更
今週(1時間): カスタマージャーニーマップを作成し、不足している施策を特定
今月(継続): 週1回、「広告」→「モデル比較」レポートを確認し、過小評価されている施策を発見→予算配分を段階的に調整
この記事を読んだあなたは、アトリビューション分析の基礎から実践まで理解できました。次は実際に手を動かして、自社の広告施策を最適化する番です。まずはGA4の設定変更から始めてみましょう!


